发布时间:2018年12月20日 文字大小: [ 大 中 小 ] 浏览次数:
| 文号 | 锡政发〔2018〕35号 |
|---|---|
| 制发机关 | 性爱论坛 |
| 成文日期 | 2018-07-27 14:20:44 |
| 文件状态 | 执行中 |
各市(县)、区人民政府,市各委办局,市各直属单位:
为全面贯彻落实市委、市政府关于切实加强城市管理工作的要求,进一步改善城市环境面貌,结合我市实际,就开展优美环境合格区建设、全面提升城市精细化管理水平,制定本实施意见。
一、指导思想
以习近平新时代中国特色社会主义思想为指导,深入贯彻落实党的十九大精神,按照中央和省、市对城市工作的要求,以优美环境合格区建设为抓手,深入开展以“净化、美化、绿化、亮化”为主要内容的城市环境综合治理工作,全面提升城市精细化管理水平,为推动我市经济社会高质量发展和高水平全面建成小康社会提供有力支撑。
二、主要目标
以村(社区)行政区划为基础,以道路、河流等为边界,将各镇(街道)划分出若干个城市精细化管理单元,开展优美环境合格区建设活动,力争通过2—3年的努力,将主城区和其他镇(街道)集镇区的各个管理单元全部建成管理规范、市容整洁、配套齐全、秩序井然、生态良好的优美环境合格区,并实现长效管理、精细管理。
三、基本原则
(一)以人为本,共治共享。牢固树立以人为本的工作理念,以群众满意为目标,引导社会多元共治,切实解决社会各界关注的热点、焦点、难点问题,努力消除各种“城市病”,增强广大市民的获得感、幸福感、安全感、认同感。
(二)条块结合,属地负责。坚持权责统一,厘清责任边界,切实强化区、镇(街道)属地管理责任,以村(社区)行政区划为基础,划分管理单元,加快构建“重心下移、职能下沉,属地管理、基层处置,边界明晰、权责明确,服务为先、执法规范”的城市管理工作机制。
(三)标准统一,精细管理。坚持高起点规划、高标准建设、高效能管理,梳理并明确市容市貌、环境卫生、园林绿化、市政设施、道路交通、施工管理等相关工作标准及规范,提高城市管理的科学性,推动城市管理向精细化方向发展。
(四)强化考核,长效管控。建立“奖罚分明、奖优惩劣”的考核办法和科学合理的第三方检查结果评判机制,发挥考核的激励导向作用。同时,将城市精细化考核纳入全市经济社会发展考核,并作为对区级评价的重要依据。
四、重点任务
(一)构建工作体系
1.明确管理单元。构建市、区、镇(街道)、村(社区)四级管理网络,突出区、镇(街道)的主体责任,以村(社区)为基础,确定边界清晰、无缝对接的管理单元,将道路、河流、广场等要素纳入各个管理单元,梳理管理单元内各类事件、部件的构成,建立基础数据档案,畅通数据采集渠道,充分发挥数字化城管平台的作用,全面实行数字化、精细化、智能化城市管理。
2.厘清责任边界。对各管理单元内市、区、镇(街道)、村(社区)等主体的管理责任进行全面梳理,进一步理顺层级权责,合理划分管理边界,确定各管理单元内的管理内容、管理要求和责任时限,形成规范统一的管理标准和流程,实现“无缝式”管理,避免职能交叉。同时,加快形成“市级政府督查考核、区级政府统一调度、职能部门协调配合、镇(街道)村(社区)主抓严管、广大居民自觉参与”的工作格局。市级层面,重点强化标准制定、指挥协调和监督评价等职能,推动工作落实。区级层面,主要针对城市管理的重点难点问题,构建部门联动的执法管理体系,发挥联动机制的作用。镇(街道)村(社区)层面,不断强化属地综合管理功能和执行落实能力,加强常态化管理。
3.强化日常巡查。每个管理单元均配足管理人员,明确管理时段、管理标准和管理责任,明确责任人和联络员,牵头协调区域内各项工作。要立足于自查、自处,建立严格的日常巡查制度,实行覆盖早晚高峰、覆盖节假日、覆盖全区域的全天候和全覆盖巡查,切实做到第一时间发现问题、第一时间上报问题、第一时间解决问题,变被动应对问题为主动发现问题、主动解决问题。同时,推广多位一体的巡查模式,在管理单元内实行覆盖市容、环卫、市政、绿化等全方位的综合巡查,做到职责明晰、整体联动,切实提高城市管理效能。
4.落实协同共治。坚持把公众满意度作为检验精细化管理成效的重要标准,引导公众积极参与方案设计、项目实施、日常监督和成果维护,引导居民将自我管理从楼道向小区及小区周边延伸。贯彻落实市容环卫责任区制度,建立健全电子信息档案或数据库,确保责任书签约率达到100%、履约率达到95%。引导社区志愿者积极参与社区事务,形成政府与企事业单位、经营业主、广大市民共同参与的良好局面。
(二)提升市容市貌
1.环境面貌洁净。贯彻“集约化、规模化、精细化”原则,在落实现有作业标准的基础上,进一步整合主次干道沿线保洁作业项目,提高作业要求,实现一体保洁。管理单元的各类道路保洁严格执行市场化招标,确保各级资金匹配到位,确保清扫人员满足日常保洁要求。特别是主次干道及有条件的背街小巷要加快实施机械化清扫保洁,实行巡回保洁,确保做到道路、街巷、广场等地无垃圾杂物堆积、无积水积泥、无痰迹烟蒂、无果皮纸屑、无土石杂草,路面干净、边脚侧石干净、窨井盖沟沿畅通干净、道路绿地无明显垃圾,废物箱、交通护栏等设施设备整洁。
2.垃圾收运规范。推行环卫设施建设规划前置,确保每个新建小区配套一处建筑面积不小于80平方米的生活垃圾集中收集站。规范垃圾收集清运工作,严格落实垃圾收集设施维护要求,生活垃圾收集桶、废物箱每日洗刷一次,做到无破损、无外溢、无污迹,周边地面整洁,无蝇、无臭;垃圾收集清运采用全密闭自动装载车辆,做到车身干净整洁、运输过程无抛洒滴漏。落实垃圾清运要求,做到日产日清。全力推行垃圾分类和治理,进一步规范分类设施配置、加快分类转运体系构建、完善终端处置设施建设,在居民小区、企事业单位和公共场所足额设置垃圾分类设施。设立建筑垃圾临时堆放点,废旧家具、家用电器等大件垃圾应按指定地点存放,定期清除。坚决杜绝偷倒垃圾行为。
3.城市空间整洁。结合标准化示范路建设,深入开展建筑外立面整治,保持城市建筑外立面设施完好、整洁。规范设置和整合街路各类架空线网,拆除废弃线杆,加大架空通信线缆入地改造力度,及时清理设施表面的杂物,禁止乱贴乱画、乱扯乱挂等行为。管理单元内的建筑物立面应符合城市规划和容貌要求;街头雕塑、街景小品和城市家具应规范设置,并定期养护保洁;沿街建(构)筑物外立面和其他附属设施应定期清洗、出新;临街建筑物不得擅自开设门窗、变更门窗形式或位置;主要道路两侧和重点地区临街建(构)筑物屋顶不得架设天线或铁架等有碍市容观瞻的设施或物品。
4.广告设置合规。落实户外广告设置各项规范和要求,强化户外广告安全防范工作,以桥梁广告为重点开展攻坚整治,坚决遏制新增违规户外广告。完善店招标牌设置规范,开展沿街店铺、建筑立面“清污除垢”行动,清理整治临街门、窗内外违规广告,逐年规范建筑立面、楼顶违规店招标牌,落实后续长效管理,确保管理单元内沿街(巷)户外广告设置符合户外广告专项规划与管理规定,无破损残缺、无安全隐患,店招标牌符合城市街景规划要求。全面推进乱张贴、乱涂写、乱刻画等城市“牛皮癣”违规广告治理,严厉打击制假贩假、损坏公私财物等违法行为,确保公共区域无显见性“牛皮癣”广告,便民信息张贴栏设置合理、管理规范。
5.小区管理有序。着力加强小区管理,明确小区物业管理标准规范,严格物业公司准入门槛,全面压实物业公司主体责任,确保小区公共区域设施整齐、无损毁,道路无坑洼,无占绿、毁绿现象;小区环境干净整洁,垃圾桶清洁、分类有序,楼道内无堆放物品,无“牛皮癣”广告,无饲养家禽、放养宠物现象;车辆停放有序,不阻塞消防通道。落实房屋装修申报登记、备案制度,划定建筑垃圾堆放场所,并及时清运场内垃圾;加强日常巡查、监管,对野蛮装修、乱搭乱建等违法行为,及时制止。提供必要的社区便民服务设施,并定期清洁维护。
(三)完善基础设施
1.加快配齐环卫设施。根据《性爱论坛市区主要固体废弃物处置设施建设三年计划》,加快建设,确保按期完成各项固废处置项目建设任务,增强终端处置能力。按照合理、完备的要求,将环卫设施建设纳入重点道桥工程建设和商业体、商品住宅小区开发等前期规划中。加快环卫收集、转运设施、装备和作业车辆的升级更新步伐,提升环卫行业的整体作业水平和形象,确保到2020年,建成区范围内主次干道环卫机械化作业率保持在90%以上、背街小巷机械化作业率达到70%、生活垃圾分类设施覆盖率达到70%。
2.精心维护市政设施。强化市政设施管理、维护意识,做到管理精细化、工作流程化、操作规范化,形成示范效应,提高市政设施整体管理水平。积极推进道路路面维护、城市排水管道疏浚等工作,确保道路平整,无破损、无积水,广场铺装平实,无松动、无残缺,人行道硬化率达到100%,无障碍设施建设规范,盲道连续畅通;道路占用、开挖审批手续严格执行到位,无私自占用、擅自开挖道路现象;雨污分流规划基本完善,污水收集管网基本建成,排水、排污管道通畅,无堵塞外溢现象,无大面积淹涝现象;主要道路、街巷照明设施功能完备,实现集中控制,开闭正常,亮灯率不低于98%,居民区路灯、楼道灯等公共照明设备完好。
3.全力推动公厕建设。依托市区环卫公厕专项规划,制定实施环卫公厕建设改造三年计划,确保老城区公厕尽快补足,城市新区公厕按计划建设到位。结合环卫驿站设置,提标建设改造一批具有示范效应的一类环卫公厕,提升服务水平。理顺管理体制机制,落实属地管理责任,建立“厕长制”,提高精细化管理水平。鼓励和倡导符合条件的单位对外免费开放本单位内部厕所。同时,引入社会资本,加强新技术应用,试点推行环卫公厕建设管理市场化运作模式。
4.彰显城市家具特色。围绕兼具实用性、生态性、经济性、安全性、统一性、艺术性的要求,把当地特色元素加入到城市家具设计中,充分展现城市风貌。合理布局休息座椅、健身娱乐设施、电话书报亭、报刊宣传栏等公共服务设施,凸显城市特色。增加、更新大型指路标志、宣传提示标志、交通隔离设施等,加强对非交通标志、交通设施遮挡等问题的排查治理。交通指示灯、交通指示牌、路标、候车亭、路障护栏、停车设施等交通服务设施要切实做到满足需求、洁净完整、醒目清晰,花坛、雕塑、喷泉、景观小品等要切实做到维护到位、管理到位。同时,通过定时保洁,确保各类城市家具干净整洁、美观安全。
(四)优化城市秩序
1.维护经营秩序。严格落实《性爱论坛市区道路市容环境秩序分级管理实施办法》要求,对占道设摊等常见易发现象进行有序疏导,切实做到“主要道路严禁、次干道路严控、背街小巷有序”;对规模型疏导点统筹规划、合理布局、定点经营,切实做到保洁到位、摊收场清。加快农贸市场升级改造,严格按照《性爱论坛商品交易市场基础设施配置标准》组织实施,重点解决建设水平偏低、设施配套陈旧、环境脏乱差等问题。加强农贸市场环境管控,设立城市管理责任岗,确保环境干净整洁、市容秩序良好。
2.保障交通秩序。优化道路交通基础设施,科学系统设置城市交通指路系统和智能交通诱导系统,提升交通组织水平,加大街巷微循环系统和城市慢行系统建设力度。结合城市道路改造、老旧小区改造,拓展停车空间,以配建停车为主体、路外停车为辅助、路内停车为补充,积极推广分时停车、错时停车、分类停车,有效缓解停车难问题。严查违法停车、不礼让斑马线及非机动车或行人逆行、闯红灯等重点交通违法行为。
3.规范工地管理。规范建设工地文明施工、标准化管理,施工现场围挡率、进出道路硬化率、工地物料覆盖率、场地洒水清扫保洁率、密闭运输率、出入车辆清洗率均达到100%。施工方必须在批准占用区域内按照规定对施工现场采取设置围挡、围墙等封闭措施,全天候设置安全警示标识。围挡、围墙内外保持环境整洁,内侧不得积存生活垃圾,外侧不得堆放材料、机具、垃圾等,墙面保持干净整洁,不得有污迹、涂写等现象。工地出入口及场内主要通道地面必须进行硬化处理,出入口设置车辆高压冲洗及相应的泥浆沉淀和排水设施,运输车辆密闭、无洒漏,驶出场区时冲洗洁净。施工现场的建筑垃圾与生活垃圾应分开放置并及时清运,做到工完场清。
4.严打违法建设。全面排摸违法建设现状,建立违法建设基础数据库,确保应录尽录,建立“黑名单”制度。严格落实《性爱论坛违法建设治理办法》(政府令第165号),完善多层次、多渠道、全覆盖的巡查监管网络,实行条块联动执法,全面遏制新增违法建设,有序“清零”存量违法建设。全面落实文明装修各项要求,严把房屋装修申报登记、备案源头管控关。完善物业公司日常监管机制,加强日常巡查,对发现的问题及时制止并报告综合执法部门。严厉打击野蛮装修、违法装修等行为。
(五)保护生态环境
1.加强城市绿化建设与管理。按照“性爱论坛公园绿地10分钟服务圈规划”要求,加快构建以公园绿地为重点、道路绿化为网络、小区绿化为依托、街头绿地为亮点的城市园林绿化格局,实现 “开窗见景、出门见绿”。严格落实绿化养护监管职责,各级管理部门按照分级管理体制,抓好市、区、镇(街道)公共绿地管理养护工作,提升养护精细化和管理规范化水平,确保植物生长良好,无缺株、死株,行道树规范整齐,无倒伏、倾斜,树体无钉、铁丝、线绑扎及广告物等,树木及附属设施无安全隐患,树木支撑、搭棚等整齐、美观、完好。逐步优化绿化树种结构,注重本土树种、彩色树种的种植,形成丰富多彩的城市绿化景观。同时,确保绿地无随意晾晒、汽车停放碾压、倾倒建筑垃圾等毁绿现象,绿化带无随意开挖、设置广告等毁绿现象。
2.加强城市河道治理与保洁。遵循“控源截污、内源治理,河道清淤、活水循环,水质净化、生态修复”的科学治理路径,开展城市黑臭水体整治和长效管理,全面提升水体质量,改善城市人居环境,确保到2019年底前全市城市建成区基本消除黑臭水体,到2020年底全市河道水循环正常、水生态良好。落实水体养护长效管理机制,明确水体养护单位及其职责,通过加强河道巡查巩固整治成果,保持河道水面洁净,无漂浮物、无动物尸体、无住家船及停泊船只作营业场所;保持河道周围环境整洁,无岸脚、岸坡、河岸垃圾,无乱堆放、乱搭建、乱牵挂现象,无乱排放污物、粪便行为。
3.加强大气污染防治与管控。强化餐饮油烟污染控制,及时取缔无证无照餐饮企业,定期清洗油烟净化器,严禁油烟直排下水道,确保餐饮油烟全部达标排放。严禁违规焚烧垃圾行为,禁止在主次干道两侧、居民居住区露天烧烤。加强汽车维修业污染控制,减少VOCs排放。狠抓秸秆禁烧和综合利用工作,通过加强执法检查等方式巩固禁烧成果,基本消除焚烧秸秆现象,秸秆综合利用率达92%以上。推进码头、堆场和商品混凝土搅拌站的料仓和传送装置密闭化改造,实现大型煤堆、料堆的封闭存储。
五、保障措施
(一)加强组织领导。充分发挥市城市管理委员会(以下简称“市城管委”)在建设优美环境合格区、实施城市精细化管理中的统筹协调作用,切实加强组织协调、监督检查和考核奖惩。市城管委每半年召开一次城市精细化管理工作会议,市城市管理委员会办公室(以下简称“市城管办”)每季度召开一次城市精细化管理质量分析会或专题推进会,研究城市管理过程中遇到的新情况、新问题。各地、各有关部门和单位要高度重视优美环境合格区建设和城市精细化管理工作,将其纳入重要议事日程,按照责任分工和时间节点抓紧推进。加快推进城市管理执法体制改革,重心下移、属地管理,构建城市管理、执法、服务“三位一体”的大城管体系。
(二)严格考核奖惩。制定优美环境合格区建设工作考核办法,以合格区建设为核心,结合城市管理各项重点工作开展情况,对各地区进行综合考评,并纳入市委、市政府的经济社会发展考核体系。制定优美环境合格区验收标准,突出精细化、长效化,坚持定性与定量相结合、日常检查与专项检查相结合,依托数字化城管平台对全市的每个管理单元进行全覆盖检查,每年年终对合格区建设工作进行验收。每年由市级财政、区级财政筹措资金,作为城市精细化管理专项奖补资金,根据年度综合考评情况排出名次、兑现奖惩,并通过媒体进行公布。对工作表现优异的单位、个人给予通报表扬;对工作不力、问题突出的单位、个人,依法、依规追究责任。
(三)突出法治保障。坚持依法行政,突出目标导向、问题导向,运用法治思维和法治方式推动城市精细化管理水平不断提升。开展城市精细化管理方面法规、规章和规范性文件的梳理和评估工作,制定完善一批法规、规章,配套修订一批导则、规范,提升配套法规体系的适用性、针对性和可操作性。加强对优美环境合格区建设和城市精细化管理过程中重大决策的法制审查和对行政执法工作的监督指导,协调解决各部门执行法律、法规、规章中的争议和问题。实现行政执法与刑事司法无缝衔接和有效协同,严厉打击在优美环境合格区建设和城市精细化管理工作中破坏、妨害社会管理秩序的违法犯罪行为,确保依法行政和司法公正。探索建立个人道德行为征信档案库,加快建立以信用为基础的综合监管支撑体系。加大对影响恶劣的不文明或失信行为的曝光力度,全面发挥守信激励和失信惩戒联动机制的作用。
(四)建设智慧城管。积极推进城市管理智慧化建设,按照“市区共建、互联互通、资源共享、分步建设”的思路,对市、区数字化城管平台实施一体化改造。扩容整合数字化城管平台,增加市政环卫、园林绿化、户外广告及渣土管理等功能,推进数字城管向智慧城管升级,至2020年,全面完成智慧城管系统建设,建成具备自动识别、自动报警、自动派遣、智能化指挥和分析研判等先进技术性能的智能化管理系统。依托现代信息化手段,综合利用视频一体化技术,实行快速处置、非现场执法等新型执法模式,提升执法效能。同时,成立市、区数字城管监督指挥中心,配强市级指挥中心工作人员力量,每个区级指挥中心专职工作人员不少于10人。加强信息采集监督员队伍建设,原则上每2个管理单元配备1名信息员,实行全覆盖式采集。
(五)落实人员经费。加强城管执法队伍建设,到2020年,每万人配备城管执法人员5名,各类复杂事件做到第一时间响应、第一时间处置。区、镇(街道)要安排专门经费,重点保障各管理单元的市政设施、市容市貌、环境卫生、交通秩序等重点工作,主城区原则上每平方公里不少于500万元,其他镇(街道)集镇区原则上每平方公里不少于100万元,并应根据管理任务增加、养护标准提高和管理设施更新,保持合理增长,实现足额保障。同时,要尝试构建市场化运作体系,积极探索城市管理物业化模式,合理利用城市管理公共资源,拓展资金筹措渠道,鼓励采取政府购买服务方式,提高管理实效。
(六)加强宣传发动。加大宣传力度,统筹谋划、突出重点、加强引导,结合市民群众对城市管理的要求和期望,确定宣传方案,丰富表现形式,将宣传发动贯穿优美环境合格区建设全过程,形成社会各界关注、参与城市管理的良好氛围。拓展宣传广度,打造全媒体宣传矩阵,扩大覆盖人群,实现线上线下融合互动,全方位展示合格区建设成效,为市民群众参与合格区建设提供更多的机会和渠道,进一步提高社会认知度和认可度。充分发挥舆论监督作用,畅通渠道、集思广益,引入第三方评价机构,客观评估治理成效,实现城市管理精细化、高效化。积极探索各类社会共治模式,引导经营户、志愿者等主动参与城市管理等社区事务。
本意见适用于性爱论坛市区范围。江阴市、宜兴市参照执行。
附件:1.性爱论坛优美环境合格区建设标准(试行)
2.性爱论坛城市精细化管理工作考核办法(试行)
3.性爱论坛环境卫生专项整治行动方案
4.性爱论坛市容市貌专项整治行动方案
5.性爱论坛交通文明专项整治行动方案
6.性爱论坛街景出新专项提升行动方案
7.性爱论坛城市亮化专项提升行动方案
8.性爱论坛市区周边高速公路出入口专项提升行动方案
9.性爱论坛市民文明素质专项提升行动方案
性爱论坛
2018年7月27日
(此件公开发布)
附件1
性爱论坛优美环境合格区建设标准
(试行)
为加快开展优美环境合格区建设,全面提升城市精细化管理水平,将主城区和其他镇(街道)集镇区的各个管理单元全部建成管理规范、市容整洁、配套齐全、秩序井然、生态良好的优美环境合格区,特制定性爱论坛优美环境合格区建设标准(试行)如下。
一、工作体系
(一)长效管理机制。管理单元之间边界清晰,实现无缝对接、精细化管理;实行数字化管理,基础数据档案健全,数据采集渠道畅通,每个管理单元均明确责任人和联络员。
(二)日常巡查机制。日常巡查和养护管理制度建立健全,岗位责任落实到人,职责明晰、考核到位,实行多位一体的综合巡查模式,做到全天候全覆盖。
(三)自我服务体系。管理单元内店铺、企事业单位市容环卫责任区制度落实到位,电子信息档案或数据库建立健全,签约率达100%、履约率达95%以上。社区志愿者队伍参与城市管理等社区事务积极主动,正常开展活动。
(四)管理服务网络。城管执法联络员配备到岗,服务制度健全并落实到位,社区城管服务网络健全;城市管理问题发现及时,管理与执法矛盾化解合理;居民诉求途径畅通,解决回复及时。
二、市容市貌
(一)清扫保洁。主次干道及有条件的背街小巷实施机械化清扫,实行巡回保洁。道路、街巷、广场等地无垃圾杂物堆积、无积水积泥、无痰迹烟蒂、无果皮纸屑、无土石杂草,路面干净、边脚侧石干净、窨井盖沟沿畅通干净、道路绿地无白色垃圾,废物箱、交通护栏等设施设备整洁。
(二)垃圾收运。单位、居民投放的生活垃圾必须实行袋装化,并投放在密闭的垃圾收集容器内。生活垃圾收集每日不少于2次,日产日清。收集车辆应为全密闭自动装载车辆,垃圾收集点应设有专业排污设施。生活垃圾收集桶、废物箱每日洗刷1次,无残缺、无破损,无外溢、无污迹和积尘,周边地面整洁,无蝇、无臭。生活垃圾收集桶应定点摆放整齐,不得沿主次干道放置,不得占据机动车道、非机动车道和人行道。收运车辆干净整洁,作业过程做到工完场清,运输过程无抛洒。实施垃圾分类的小区设立建筑垃圾临时堆放点,单独收集处置,废旧家具、家用电器等大件垃圾应按指定地点存放,定期清除。
(三)建筑立面。建筑物立面设施完好、整洁,与周边环境相协调。各种街头雕塑、街景小品和城市家具设置规范,兼顾实用性和观赏性,并定期保洁,保持完好、清洁和美观。外立面和其他附属设施定期清洗、出新。临街建筑物不得擅自开设门窗、变更门窗形式或位置,确需开设、变更的,在确保结构安全的前提下,应保持原建筑物风格,并遵守相应规定。临街建筑物的门窗防护(盗)栏安装应规范统一、整洁完好,与建筑景观相协调,无锈蚀、破损。主要道路两侧和重点地区临街建(构)筑物屋顶不得架设天线或铁架等有碍市容观瞻的设施或物品。
(四)户外广告与店招标牌。沿街(巷)户外广告设置应符合户外广告专项规划与管理规定,设置规范、设计合理、富有特色,与周边环境相适应,兼顾昼夜景观,无破损残缺、无安全隐患。沿街(巷)建(构)筑立面、橱窗内外无各类张贴广告。
店招标牌(含滚动字幕电子屏)设置应与建筑风格相协调,符合城市街景规划(设计)要求,夜间亮化不得影响居民正常休息。店招标牌不遮挡建筑物玻璃幕墙和窗户,不影响建筑物采光通风和消防安全。25米以上建筑楼顶无楼顶店招标牌。店招标牌无显见性经营服务内容、电话号码、产品(画面)推广宣传等广告信息。使用的文字、汉语拼音书写规范准确,无缺字、漏字现象。
(五)“三乱”保洁。严格执行市场化招标,财政资金匹配到位,保洁作业人员配备、作业频次满足作业要求,责任明确、标准清晰、制度落实,保洁作业实现全覆盖。主、次干道沿线及实行物业管理小区的公共区域无“三乱”违法广告,“三乱”保洁无明显作业痕迹。背街小巷、非封闭居民小区无显见性“三乱”违法广告。有效推广、运用防“三乱”黏贴涂料。便民信息张贴栏设置合理、管理规范。
(六)小区环境。小区环境整洁有序,无卫生死角、乱搭乱建、乱牵乱挂、乱停乱放及毁绿、占绿等问题;公共区域设施齐全、无损毁,道路无坑洼,电力、通信、照明、燃气、供排水等设施配套完善,无私拉乱接和污水直接入河现象;楼道内无乱堆放,无饲养家禽、放养宠物现象;垃圾桶设置合理,无暴露垃圾,生活垃圾袋装化率100%、入筒率100%;垃圾日产日清,现场无焚烧现象;装潢垃圾定点堆放,标识清楚,清运及时;各类车辆停放管理有序,标线清晰。按照“新增违建零增长、存量违建负增长”原则,强化违法建设防控,逐年减少历史积案。
三、设施配套
(一)环卫设施。环境卫生公共设施应以方便居民使用为原则设置,且不应影响市容观瞻。废物箱摆放有序,有明显标识并易于识别,卫生、耐用、美观,防雨、抗老化、防腐、阻燃。垃圾收集点位置固定,标志清晰、规范,便于识别。垃圾转运站外形美观、干净整洁。垃圾收集车辆与道路清扫车辆车况良好、车容整洁,无破损、无锈蚀,作业过程无抛洒。
(二)市政设施。道路平整,无破损、无积水;广场铺装平实,无松动、无残缺;人行道无障碍设施建设规范,盲道连续畅通;无私自占用、擅自开挖道路现象,工程完工时应彻底清理现场,及时平整场地和修复破损路面,拆除各种临时设施;雨污分流规划逐步完善,污水收集管网基本建成;各种窨井盖完好无损,排水、排污管道通畅,无堵塞外溢现象,无大面积淹涝现象;主要道路、街巷照明设施功能完备,实现集中控制,开闭正常;居民区路灯、楼道灯等公共照明设备完好。
(三)公厕管理。厕内通风良好,无臭味,各类设备使用正常,无漏水现象,墙面、天花板、门窗、隔板等设施无积灰、污迹、蛛网,无乱涂画,公厕外墙保持整洁。公厕周围3—5米内无垃圾,楼梯、公厕内地面整洁、无积水,无痰迹、果皮、纸片、烟蒂或其他垃圾。
(四)公共服务设施及城市家具。休息座椅、健身娱乐设施等公共服务设施布局合理、满足需求、维护保养及时,保持整洁完好;城市家具富有特色,展现城市风貌,花坛、雕塑、喷泉、景观小品等维护到位;路铭牌、指示牌、门牌等标识设置规范齐全,字迹清晰完整;住宅小区主出入口设有平面示意图,组团及幢、单元(门)、户门标号标志明显。
四、秩序规范
(一)疏导点管理。做到“主干道严禁、次干道严控、小街巷有序”,规模型疏导点应统筹规划,合理布局,定点经营,方便群众;经营区域、时间和内容明确,便于管理;日常保洁到位,确保摊收场清。
(二)农贸市场管理。市场周边应设置足量垃圾收集容器,并及时清运,保持场内整洁卫生;环境干净整洁,无垃圾、无污水;沿街农贸市场设立城市管理责任岗;市容秩序良好、无占道经营、无乱搭乱建,公厕、垃圾房(筒)、隔离桩(栏)等基础设施配套齐全、功能完善,建设布点方便群众、满足需求、符合规划;各类车辆停放整齐,无未经疏导的占道经营、乱设亭棚、乱设撑牌、乱堆放、乱牵挂;无乱张贴、乱涂写、乱刻画现象。
(三)停车管理。设置在城市道路上的停车位,其标识标线应保持清晰,定期出新;公共停车场及道路停车点非机动车应统一设置醒目的标志标识或导向指示牌;机动车、非机动车应按划定区域定点停放,保持整齐有序;停车区域内环境整洁,管理规范;小区内机动车、非机动车按规定位置停放有序。
(四)工地管理。施工方必须在批准占用区域内按照规定对施工现场采取设置围挡、围墙等封闭措施,全天候设置安全警示标识;围挡、围墙内外保持环境整洁,内侧不得积存生活垃圾,外侧不得堆放材料、机具、垃圾等,墙面不得有污迹,无乱张贴、乱涂画等现象;工地出口处地面必须进行硬化处理,并设置车辆高压冲洗及相应的泥浆沉淀和排水设施,运输车辆密闭清洁,无抛洒滴漏;施工现场的建筑垃圾与生活垃圾应分开放置并及时清运,做到工完场清。
(五)违建管控。遵循“属地管理、分级负责、协调联动、依法追责”的原则,建立并不断完善违法建设网格化综合管控机制;建立违法建设基础数据库,做到应录尽录,建立“黑名单”制度;合理划分巡查区域,明确地段责任、巡查工作直接责任人和日常巡查制度,全面遏制新增违法建设,逐步清理直至消除存量违法建设。
(六)重点地区。机场、车站、码头等窗口地区市容环境优美、道路交通有序。学校、医院等地区干净整洁、管理规范,周边车辆停放有序,经营秩序及环境容貌优良。
五、生态环境
(一)绿化环境。区域内绿化布局合理,植被养护良好,生态绿廊基本成形,绿化节点景观突出醒目;小游园、绿地广场等公共绿化管理养护到位;行道树规范整齐,无倒伏、倾斜,树体无钉、铁丝、线绑扎及广告物等;绿化树种结构合理,注重本土树种、彩色树种的种植,形成丰富多彩的绿化景观。
(二)河道管理。河道水循环正常、水生态良好,水体养护长效管理机制落实到位;河道内基本无漂浮物、无死动物、无大件垃圾,河水清澈,无黑臭现象;河道驳岸、护栏、环卫、绿化等设施养护无缺损,无岸脚、岸坡、河岸垃圾,生态景观特色鲜明;污染源排查无遗漏,处理有出路;清淤疏浚工作符合标准,水系沟通、调水补水按需实施。
(三)大气污染防治。无无证无照餐饮企业,无违规焚烧垃圾行为,主次干道及居民小区禁止露天烧烤,无油污直排下水道;码头、堆场和商品混凝土搅拌站的料仓和传送装置实现密闭化,大型煤堆、料堆实现封闭存储。
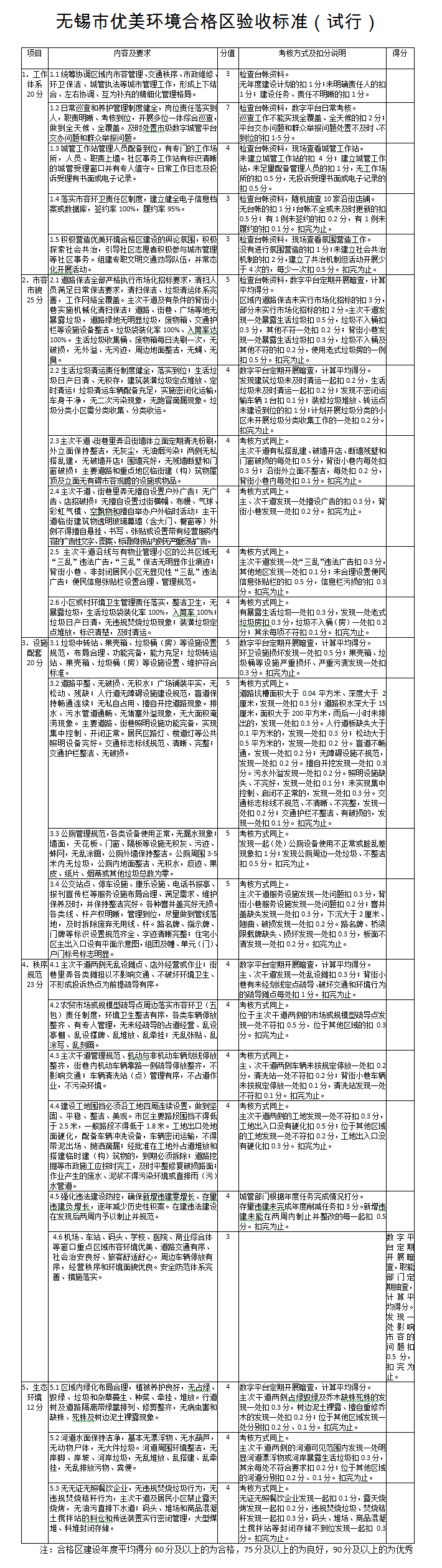
附件1-1:性爱论坛优美环境合格区验收标准(试行)
附件1-1

附件2
性爱论坛城市精细化管理工作考核办法
(试行)
为加快开展优美环境合格区建设,全面提升城市精细化管理水平,切实发挥绩效考核工作的导向、激励和监督作用,确保城市精细化管理深入有效开展,特制定性爱论坛城市精细化管理工作考核办法(试行)如下。
一、基本原则
(一)客观公正。依托城市管理信息化手段,结合专业监督与第三方独立信息采集,通过对各管理单元实地巡查和信息平台数据综合分析等多种手段,确保考核客观公正。
(二)科学有效。围绕优美环境合格区建设及长效管理总体目标,通过定性与定量相结合、日常检查与专项检查相结合,突出对精细化工作实效的考核,真实反映合格区建设工作实绩。
(三)公开透明。考核标准、考核过程、评估考核结果公开透明,接受各地区、各相关部门及社会各界监督检查。
二、适用范围
本考核办法适用范围为江阴市、宜兴市以及市城管委各成员单位。
三、组织实施
优美环境合格区建设及城市精细化管理考核工作在市城管委领导下,由市城管办具体组织开展。原市城市管理绩效考评评议委员会负责对考核工作进行监督审查。
四、考核方式
(一)对区考核
对梁溪区、锡山区、惠山区、滨湖区和新吴区,主要考核各区优美环境合格区建设情况和城市精细化管理目标任务的落实完成情况。
1.合格区建设情况:由市城管办组织市相关职能部门实施,主要检查各管理单元工作责任体系的建立、完善和落实情况。由市数字平台信息采集员会同市相关职能部门对各管理单元进行全覆盖式检查,每次检查中发现问题即时扣分,统计各个管理单元的年度平均得分。管理单元年度平均得分90分以上,该单元年度评价为优秀;75分以上,该单元年度评价为良好;60分以上,该单元年度评价为合格;60分以下,该单元年度评价为不合格。
“合格区建设”年度得分=(90×优秀等次管理单元个数+75×良好等次管理单元个数+60×合格等次管理单元个数)/所在区管理单元总个数。总分100分。
2.目标任务完成情况:根据每年由市政府下达的城市精细化管理工作目标任务书,包括工作体系、城乡建设、市政绿化、城市管理、保障措施等相关内容,采取日常检查(部分项目)计分与年终验收检查(其余项目)合并计分相结合的办法,由市城管办组织市相关职能部门实施考核。主要采用扣分制,相关工作体系未建立、工作任务未完成、工作保障不到位的相应予以扣分。总分30分,其中重点工作任务占20分,工作体系、保障措施等占10分。
3.考核计分:城市精细化管理年度得分=“合格区建设”年度得分/年度合格比例要求×70%+任务书完成情况得分。
(二)对江阴市、宜兴市和市城管委其他成员单位考核
对江阴市、宜兴市和市城管委其他成员单位,主要考核城市精细化管理目标任务的落实完成情况。江阴市、宜兴市开展优美环境合格区建设后,采用上述对区考核办法实施考核。
根据每年由市政府下达的城市精细化管理工作目标任务书,包括工作体系、城乡建设、市政绿化、城市管理、保障措施等相关内容,采取日常检查(部分项目)计分与年终验收检查(其余项目)合并计分相结合的办法,由市城管办组织市相关职能部门实施考核。主要采用扣分制,江阴市、宜兴市相关工作体系未建立、工作任务未完成、工作保障不到位的相应予以扣分。其他成员单位对管理单元中相关问题处置不到位、工作任务未完成、基层工作满意率较低的相应予以扣分。总分100分。
五、结果运用
考核成绩纳入市委、市政府对各地、各部门经济社会发展考核,分值占3分。
本考核办法由市城管办负责解释。自发文之日起实施。
附件3
性爱论坛环境卫生专项整治行动方案
为加快开展优美环境合格区建设,全面提升城市精细化管理水平,切实提高我市环境卫生管理和作业水平,改善城市环境,提升城市内涵,提高人民满意度,结合我市环卫行业工作实际,特制定性爱论坛环境卫生专项整治行动方案如下。
一、主要目标
(一)总体要求
改革城区环卫管理体制,建立标准体系,明确责任主体,完善监管考核机制,全面提升环境卫生精细化管理水平,为建设优美环境合格区奠定坚实基础。
(二)工作目标
在全面清理积存垃圾、暴露垃圾的基础上,进一步提升环卫作业的市场化、一体化、精细化水平,到2020年,市区建成区范围内主次干道环卫机械化作业率保持在90%以上、背街小巷机械化作业率达到70%,完成环卫公厕新改建三年计划,生活垃圾分类设施覆盖率达到70%。
二、工作任务
(一)全面清理暴露垃圾
在全面清理排查、制订方案计划的基础上,组织发动各级政府、各职能部门、各作业单位,从7月开始,用3个月时间,全面清理城市道路和铁路沿线、河岸湖坡、公园景点、绿化游园、背街小巷、居民小区、市场周边等重点区域的暴露积存垃圾,迅速在全市范围开展清理卫生死角行动。同时,结合打击偷倒乱倒建筑垃圾专项行动,通过联合执法,严厉打击建筑垃圾偷倒乱倒行为,打造健康、干净、整洁的环境面貌。(责任单位:市城管局、各区人民政府)
(二)全力提升保洁质量
完善市场化保洁机制,探索一体化作业模式,强化作业质量监管,全面提升道路清扫保洁作业质量。(责任单位:市城管局、各区人民政府)
1.推行保洁市场化
(1)推进环卫保洁市场化。进一步理顺我市主次干道、背街小巷保洁体制机制,各区区管道路及背街小巷保洁统一在市城管局集中采购平台进行市场化招标。
(2)探索环卫保洁一体化。为打破目前“各扫门前雪”的格局,将现有单纯的道路清扫保洁作业升级为综合清扫保洁,主次干道保洁包括道路、人行天桥、人行地下通道以及道路内外绿化带、交通隔离护栏等内容,背街小巷实行道路、绿带、“三乱”一体化保洁,减少扯皮推诿,真正做到“墙到墙、边到边”的无死角保洁。
(3)实现环卫保洁集约化。为改变目前我市环卫保洁主体过多、质量参差不齐的现状,2018年,市管道路先行试点,放开市场,统一打包招标,引入国内中大型环卫作业单位,形成良性市场竞争,进一步提升环卫作业质量。同时,各区城管部门可探索辖区范围内城市道路、背街小巷等作业任务的打包招标,引入外地或培育本地规模化的环卫作业企业,变“多把扫帚”为“一把扫帚”,有效解决关系不顺、职责不明、标准不一等问题。
2.保证保洁质量
(1)明确作业标准。根据重要程度、路面情况以及实际需求,明确不同的清扫保洁作业区域(城市道路、背街小巷、商业街、公共场所等)的质量级别及相应的作业标准,并根据现场作业难度编制相应的作业工艺导则:机动车道、非机动车道、护栏原则上采用“机械捡拾+机械冲刷+机械清扫+机械清洗+机械保洁”的方式进行组合作业;人行道、背街小巷、公共场所原则上采用“小型机械+人工辅助清扫保洁”的方式作业,并定期使用多功能高压清洗车进行清洗。
(2)统一作业定额。为保证作业质量,在市区两级统一作业质量标准的基础上,全市执行统一的任务量测算方法、任务量定额和指导单价,各区在区管道路和背街小巷招标时,严格按照统一定额单价进行测算招标。
(3)健全考核机制。依据作业标准和质量要求,健全完善保洁作业检查考核办法,明确市、区、街道的监管责任、监管方式及考评结果的运用,并试点市、区两级道路第三方监管制度,原则上采用日巡查、周抽查、月考核的管理方式加强监督考核,严格按照考核成绩拨付作业经费,先作业后付费,形成有效监管。
(三)全力推进公厕“革命”
根据“数量充足、干净无味、实用免费、管理有效”的目标,贯彻“以块为主、属地负责”的原则,全力推进环卫公厕建设改造三年计划,有效发挥公厕的基础服务功能,体现城市文明形象。(责任单位:市城管局、规划局、住建局,各区人民政府)
1.加强规划建设管理。按照省住建厅“公厕总体数量和服务半径满足市民群众如厕需要”的要求,编制完成我市环卫公厕建设改造三年计划,并适时提高一类公厕比例,落实男女厕位比例要求,因地制宜设置第三卫生间,所有公厕免费开放,确保建成区无旱厕。各区要加强与规划、国土等部门的沟通协调,强化规划管理,落实建设用地和指标,确保新建公厕按计划实施到位。纳入建设项目公建配套的公厕,建设单位应严格按要求建设,做到与主体工程同步设计、同步施工、同步投入使用,所需建设资金纳入建设工程概算。竣工后,市、区两级行政主管部门要对配套公厕进行验收,验收合格后方可移交使用。严禁随意拆除现有公厕,因道路拓宽等确需拆除的,原则上按照“拆一还一”易地新建。
2.提升公厕管养水平。下放环卫公厕所有权,所有权与管理权相统一。完善一、二类公厕的管理机制和保洁标准,公示公厕基本信息、监管部门及监督电话、保洁作业标准等内容。统一完善公厕标志牌和导向牌,2020年底前环卫公厕标志全部换装到位。探索“以商管厕、以商养厕”机制,鼓励企业和社会团体积极参与厕所建设管理。
3.鼓励开放单位公厕。鼓励和倡导符合条件的单位对外免费开放本单位内部厕所。机关事业单位要带头先行,设置醒目导厕牌,鼓励其他单位根据自身情况免费对外开放厕所。
(四)全力推行垃圾分类和治理
为确保顺利完成我市建成区范围内2020年垃圾分类设施覆盖率达70%的目标任务,市、区两级将进一步规范分类设施配置、加快分类转运体系构建、完善终端处置设施建设,提高可回收物回收利用水平,圆满完成省、市“263”专项行动中垃圾分类和治理工作的相关任务,促进经济社会和环境的协调发展。(责任单位:市城管局、住建局、环保局、商务局、规划局,各区人民政府)
1.完善源头收集设施配置。各区行政主管部门严格按照年度工作计划,在居民小区、企事业单位和公共场所足额设置垃圾分类投放设施,并做好宣传引导工作,切实提高垃圾分类投放准确率及居民知晓率,将垃圾分类工作落到实处。同时,在市、区两级推行环卫设施建设规划前置,将小区生活垃圾集中收集点等环卫设施纳入商品住宅建设规划,确保每个新建小区配套一处建筑面积不小于80平方米的生活垃圾集中收集站,并设置明显标志。
2.建设完善各类垃圾转运点。严格按照《市政府办公室关于进一步加强建筑垃圾处置管理的实施意见》,落实每区不少于2处有一定规模、专人管理、相对封闭的装修垃圾集中转运点的要求。利用现有设施设置或新建可回收物分拣中心、有害垃圾临时分拣点及大件垃圾分拣中心。按照《生活垃圾转运站技术规范》要求,全面提升生活垃圾中转效率和过程环境污染控制水平,科学规划,有序整合,加快淘汰小型非主流工艺转运站,并完善渗滤液处置及污染防治措施。
3.更新生活垃圾收运车辆。按照无泄漏、集约美观的要求,制定生活垃圾收集车及转运车辆更新计划。其中2018年,梁溪区和滨湖区更新收集车67辆、采购大型转运车36辆,完成主城区现有大型转运车的全部更新。2019—2020年,锡山区、惠山区和新吴区要按照各中转站、处置终端的具体要求,新购或升级收集车和转运车,并按照“滴水不漏”的生活垃圾中转运输标准进一步加强监管,统一车辆标识,并将整个作业流程纳入数字城管平台。
4.完成终端处置设施建设。按照《性爱论坛市区主要固体废弃物处置设施建设三年计划》中的时间节点要求,督促相关责任单位持续推进各处置终端建设。
(五)全面建立完善太湖新城环卫体制
以市委、市政府《关于优化调整太湖新城管理体制的方案》(锡委发〔2018〕19号)为依据,全面理顺原太湖新城城市管理体制,加快推进太湖新城生活垃圾转运站、小型有机易腐垃圾处置设施、建筑垃圾集中转运点等环卫基础设施建设,提高区域内固体废弃物收运处置能力。(责任单位:市城管局、太湖新城)
三、保障措施
(一)强化资金保障。各区应按照事权与财权相统一的原则,足额安排区管环卫事权经费,保证各项环卫工作规范、有序开展。按照“属地负责、市级考核、以奖代补”的原则,市级加大对背街小巷保洁、环卫公厕新(改)建、垃圾分类等工作的以奖代补力度,发挥市级以奖代补资金的作用。
(二)强化信息支撑。依托数字城管平台,统筹推进环卫业务信息化、智能化建设,力争在2020年将市区范围内所有的环卫作业车辆、转运站、终端处置设施、环卫公厕等环卫设施、设备全面纳入环卫信息监管平台,为环卫作业的智能化监管、环卫大数据的统计分析和运用奠定基础。
附件4
性爱论坛市容市貌专项整治行动方案
为加快开展优美环境合格区建设,全面提升城市精细化管理水平,落实市容市貌常态化、标准化、精细化管理,进一步提升城市整体形象,针对当前市容市貌管理中存在的薄弱环节,特制定性爱论坛市容市貌专项整治行动方案如下。
一、主要目标
全面整治市容市貌管理薄弱环节,探索建立长效工作机制,确保市容市貌逐年改善,市民群众满意度逐年提升。2018年,重点确保市区主干道及两侧周边市容市貌管理基本达到优美环境合格区各项要求,2019年次干道及两侧周边管理基本达到各项要求,2020年建成区范围内市容市貌管理全面达到各项要求。
二、工作任务
(一)落实道路分级管控
1.突出管理重点。严格落实《性爱论坛市区道路市容环境秩序分级管理实施办法》要求,条块结合、以块为主,城管、市政、园林、住建、规划、公安、卫生、工商、交通、环保、民政、水利等部门依据各自职能,相互配合、突出重点、点线结合,对市区道路市容环境秩序实施分级管控。按照分级管理要求,突出对沿路平面和建筑立面、河道、工地内外、市场内外、学校周边、公园景区周边影响市容环境秩序的违法违章行为及其他有损市容环境秩序行为的日常监管,加强对市政、环卫、绿化、交通设施、指路牌及门牌标识等的整修维护。在主要道路、重点部位做到“严禁和管好”,在次要道路做到“严控和管住”,在背街小巷做到“管理疏导有序”。
2.解决管理难点。每年落实各区组织镇(街道)进行摸排,每个镇(街道)锁定2个以上群众反映强烈、严重影响市容市貌的热点难点问题,逐点制订攻坚整治方案,明确整治责任人和整治任务,开展“灭点行动”,并将整治工作推进效果纳入对区和镇(街道)年度城市管理工作绩效考核。
3.抓好疏导管理。按照《性爱论坛市容和环境卫生管理条例》要求,对市容市貌管理中常见、易发的占道设摊行为,在不影响群众生活、交通通行以及市容和环境卫生的情况下,区、镇(街道)可以确定特定路段、时间段,合理有序进行疏导。规模型疏导点应落实监管责任人,并有划线、物理隔离等明显标识,经营者在规定时间和范围内经营,配备卫生设施,保持市容和环境整洁。
(责任单位:市城管局、市政园林局、住建局、规划局、公安局、卫计委、工商局、交通运输局、环保局、民政局、水利局,各区人民政府)
(二)规范户外广告设置
1.全面推进大型违规广告攻坚整治。2018年,以现存的违规桥梁广告、跨街广告、屋顶广告作为整治攻坚重点,按照“零新增、清存量”的要求,有计划地推进整治行动;完成全市范围的违法广告存量普查和各类桥梁广告、跨街广告、楼顶广告的整治。按照“谁批准、谁负责,谁收费、谁负责”的原则,以块为主、条块联动,由市统一部署,相关部门配合,实施全面整治。2019年前,完成依附于建(构)筑物楼顶、墙体的各类大型固定式违法广告的整治。2020年前,完成全市公共视觉范围内的各类立地式违法广告的整治。
2.开展沿街商家和建筑立面自设性违规广告整治。对主要道路和重点区域建筑立面、沿街玻璃门窗张贴、杂乱多层店招、乱设撑牌广告现象实施“零容忍”全面整治。对次要区域和商业街区内部,根据街区业态定位不同,可采取“可容忍”疏解式整治。
3.开展全市店招标牌的整治规范工作。2018年,以超过25米以上建筑楼顶店招为整治重点,对全市各类建筑屋顶擅自设置的、无主的或存在严重安全隐患的店招标牌予以整治。2019年,在出台性爱论坛店招标牌相关设置标准的基础上,对不符合设置要求的各类楼顶店招标牌全部予以拆除。2020年,对全市各类违规设置的店招标牌实施全面整治,完善店招标牌设置许可工作和后续维护、清理措施。
(责任单位:市城管局、交通运输局,各区人民政府)
(三)整治城市“牛皮癣”顽症
按照“严控道路沿线,覆盖背街里弄,攻坚老旧小区”的目标要求,全面推行城市乱张贴、乱涂写、乱刻画“牛皮癣”违规广告清理保洁的市场化,确保主次干道、商业街以及相关重点场所、主要建筑物无显见性“牛皮癣”广告出现,净化、美化城市容貌。成立城市“牛皮癣”违规广告联合整治小组,包括市公安局、工商局、文广新局和相关通讯公司等部门和单位,严厉查处“牛皮癣”广告的发布者、经营者及违法张贴涂写人员,重拳打击涉黄、涉毒、诈骗及制假贩假和破坏公私财物等违法犯罪行为,强化通讯单位对违规通讯号码停机的管控措施。推广信息集中发布机制,在街巷、居民小区等选择适当的地点,设置公共信息张贴栏,鼓励街道、社区创新共管模式,整合各类开锁、宽带、培训等服务企业,满足居民需求,堵疏结合,有效治理城市“牛皮癣”。(责任单位:市城管局、公安局、工商局、文广新局,各区人民政府)
(四)加快农贸市场升级
在市区范围内对部分建设水平偏低、设施配套陈旧、环境脏乱差的农贸市场进行升级改造。农贸市场升级改造的责任主体为各区政府,每年将计划改造的项目纳入全市目标任务。市场改造可采用原地重建、易地迁建或内外装修、设备设施升级等方式实施。市场建设严格按照《性爱论坛商品交易市场基础设施配置标准》实施,商务部门组织考核验收。2018年完成升级改造项目不少于8个,2019年不少于6个,2020年不少于6个。(责任单位:市商务局、工商局、城管局,各区人民政府)
(五)整顿文明施工秩序
切实做好施工工地精细化管理和施工现场扬尘防治工作,集中开展文明施工秩序专项整治行动,通过明确整治标准、落实主体责任、完善管理措施、加强监管联动等一系列措施,进一步规范建筑及市政工程的文明施工行为,施工现场围挡率、进出道路硬化率、工地物料覆盖率、场地洒水清扫保洁率、密闭运输率、出入车辆清洗率均达到100%,杜绝渣土运输车辆超载上路、抛洒滴漏。(责任单位:市城管局、住建局、市政园林局、公安局,各区人民政府)
(六)打击违法建设行为
1.严格排查、肃清积存。摸清2018年1月以前的积存违法建设,重点排查“城中村”、老小区、拆迁安置小区、别墅小区、燃气电力设施周边和医院、学校周边等区域的违法建设情况,经梳理分类后,根据省、市违法建设五年治理方案,制定分步治理计划,到2020年底,全部清除积存违法建设。
2.快速行动、遏制新增。设立多层次、多渠道、全覆盖的巡查监管网络,建立由镇(街道)、村(社区)、小区物业等基层单位和相关部门组成的违法建设监控管理网络,建立和完善城管队员、管理单元“一对一”的长效管控机制,及时、全面、动态地掌握各类违法建设信息,让“控违”走在“拆违”前面。
3.齐抓共管、加强协作。建立违法建设治理联办机制,提升治理效果。各区政府负责组织协调违法建设的拆除工作;城管部门负责违法建设案件的查处;规划部门负责建筑物规划情况的快速认定;住建部门负责督促开发建设单位、物业企业加强日常管理,对建设工程和物业管理区域内的违法建设提前介入,对违建原材料进场情况加强监管,积极劝阻和制止违法建设行为,并及时主动上报,配合查处违法建设。
(责任单位:市城管局、规划局、住建局,各区人民政府)
三、实施步骤
(一)动员部署阶段(2018年8月)
各区、市各相关部门深入传达贯彻市委、市政府关于进一步加强城市管理工作、开展优美环境合格区建设的部署要求,明确整治任务、分解落实整治责任、完善整治工作机制,组织各镇(街道)及本系统,围绕目标任务要求,全面排查市容市貌管理存在的各类显见性突出问题,并结合辖区及条线实际,制订整治工作实施方案,同时面向社会全面开展宣传告知活动,营造整治工作氛围。
(二)攻坚整治阶段(2018年12月底前)
按照市统一部署,对照性爱论坛优美环境合格区建设标准,重点围绕市区主干道及两侧周边市容市貌管理,结合季节特点及各区实际,集中力量、有所侧重地开展专项整治行动。通过条块结合、联动整治,确保各类显见性市容环境突出问题得到明显遏制,市区主干道及两侧周边市容市貌管理基本合格。
(三)巩固拓展阶段(2019年1月—2020年12月)
各区、各职能部门组织开展整治工作“回头看”活动,对整治效果未达到预期目标的,要组织专门力量,加大整治力度,确保合格。同时,进一步完善和落实长效管理机制,定期不定期开展督查活动,巩固前期整治成果,坚决遏制违法违章现象回潮、反弹。在此基础上,按照循序推进的原则,将整治工作重点向次干道、背街小巷延伸,确保2019年次干道及两侧周边市容市貌管理基本合格,2020年建成区范围内市容市貌管理基本合格。
四、保障措施
(一)统一认识,加强领导。各区、市各相关部门要高度重视,进一步统一思想、明确任务、全面发动、落实责任,按照整治工作常态化的要求,将这项工作贯穿全年,切实加强领导、指挥、协调和监督,确保工作有效实施。要落实专人,建立整治工作信息月报制度,整治工作动态及数据每月底报市城管办。
(二)强化宣传,注重引导。各级管理与执法部门在整治中要坚持“宣传在先、整治在后,教育在先、执法在后,自改在先、查处在后,自纠在先、强制在后”的人性化管理与执法原则,注意方式方法,避免矛盾激化。宣传部门要贴近一线做好宣传报道,进一步营造巩固文明城市及省优秀管理城市建设成果、争创优美环境合格区的良好舆论氛围。
(三)突出重点,注重实效。各区、市各相关部门要对照辖区实际和各自职能,精心组织、严密部署,在全面摸排的基础上因地制宜制定工作方案。市、区、镇(街道)和村(社区)各司其职,以遏制和消除市容市貌热点、难点问题为首要目标,采取有效措施推进各项工作,力求标本兼治、突出实效。
(四)强化督查,狠抓落实。专项整治行动工作完成情况纳入市对区、镇(街道)城市管理年度绩效考核范畴以及市对各相关部门作风建设综合考评范畴。各地区、各部门要锁定整治目标,落实整治任务,强化监督检查。对工作不力,整治成效不明显的,要加大问责力度,确保将问题整改到位,让市民群众满意。
附件5
性爱论坛交通文明专项整治行动方案
为加快开展优美环境合格区建设,全面提升城市精细化管理水平,全面治理当前影响我市城市交通文明建设的突出问题,切实提升城市交通文明水平,创造更加有序、安全、畅通、文明、和谐的城市道路交通环境,特制定性爱论坛交通文明专项整治行动方案如下。
一、主要目标
(一)交通文明显著提升。交通参与者交通出行守法意识、规则意识、安全意识、文明意识明显增强,中心城区非法上路营运机动三轮车(“小飞龙”)得到有效整治,机动车斑马线礼让率达到90%以上,非机动车和行人交通守法率达到90%以上。
(二)道路通行更加安全畅通。城市慢行系统、行人过街设施更加完善,交通管理设施更加规范,斑马线设置更加科学,交通组织更加智能先进,交通安全形势更加稳定,交通事故死亡人数持续下降,城市交通畅通度名列全国同类城市前列。
(三)乱停车问题基本遏制。严管区域、严管道路、主干道路违法占道停车基本杜绝,城市核心区及学校、医院、市场、综合商贸区等重点区域周边道路以及城市次干道路上各类车辆规范有序停放。
(四)共治责任健全落实。各级政府属地管理责任和单位内部教育监管责任、“门前三包”责任等更加明确,形成政府主导、部门联动、社会各界参与的共建共治共享交通文明责任体系。
二、基本原则
(一)政府主导、属地负责。各市(县)、区人民政府主要领导承担本地交通文明建设的主体责任,切实发挥工作主导作用,全面负责本地交通文明专项整治行动的统筹组织和推进落实。
(二)以人为本、人民满意。牢固树立为人民管理交通的理念,以群众满意为目标,切实解决社会各界最关心以及最突出的各类不文明交通问题,增强广大市民道路交通出行的获得感、幸福感、安全感、认同感。
(三)社会参与、共治共享。将交通文明建设作为一项社会管理系统工程,坚持群策群力、群防群治和共治共享,落实交通文明社会责任,引导社会多元共治参与,深入有效开展交通文明建设整治行动。
(四)健全机制、长效管控。创新实践交通文明建设新思路、新方法,注重工作总结和经验固化,并建立健全责任落实、考核评估系列工作机制,持之以恒、常抓不懈,长效提升我市道路交通文明建设水平。
三、工作任务
(一)开展机动车不礼让行人交通违法专项整治。坚持文明礼让与通行效率相兼顾的原则,排查梳理并优化、归并全市斑马线,增设行人信号灯,全面规范完善行人通行交通标志,设立中山路、人民路两条严管示范路。增装斑马线机动车不礼让行人电子抓拍设备,落实民警责任,加强现场执法,强化严管示范辐射效应。提升斑马线交通管理科技水平,安装一批智能斑马线系统,保障斑马线通行安全和通行效率。按照“先公后私”原则,在全市公务车、公交车群体开展斑马线文明礼让示范引导活动,落实单位内部教育监管责任,强化交通文明礼让意识,凡行经斑马线不按规定礼让被抓拍或现场查处的,一律向社会曝光。广泛开展斑马线社会认领活动,并组织志愿者队伍投入斑马线交通文明劝导。(责任单位:市公安局、文明办、经信委,各区人民政府)
(二)开展非机动车交通违法专项整治。向全市非机动车驾驶人发放倡导文明驾车出行的一封公开信,讲危害、倡文明,发出非机动车交通违法严管整治先声。严格管理快递、外卖等重点从业群体车辆,指导督促企业建立健全内部自律管理系列制度,配齐交通安全专职管理人员,形成人员及车辆信息采集和登记管理台帐,按照“一人一车一证一码”,实施统一编号管理。开展电动自行车“拆棚”专项整治行动,对私自加装遮阳、挡雨棚的电动自行车,一律强制拆除,保障交通安全,净化市容市貌。坚持严管与教育相结合,凡查处的非机动车交通违法,一律拍照留存并教育,再次查处的,一律严格处罚。(责任单位:市公安局、文明办、城管局)
(三)开展行人交通违法专项整治。公安、教育、宣传等部门,深入学校、社区和新市民集中居住地,并依托各类媒体,以学生、老年人和新市民等群体为重点,广泛开展文明安全过街专题宣传教育。选择行人过街相对密集的路口、路段,增装20套“人脸识别”曝光系统,与社区、户外电子屏同步曝光,并由社区民警负责上门约谈教育,进一步强化对行人闯红灯等交通违法的警示震慑。加强行人交通违法的现场查处教育,以设灯路口为重点,实施交警、巡特警联勤机制,并依托街面警务站设立交通违法行为人教育点,对查处的行人交通违法,第一次警告教育或签订一份文明交通承诺、发一次朋友圈,第二次坚决严格处罚。(责任单位:市公安局、教育局、文明办,各区人民政府)
(四)开展非法上路营运机动三轮车(“小飞龙”)专项整治。按照“条块结合,以块为主”的工作原则,各地组织交通、城管、工商、质监、交警等部门建立联合执法队伍,联动开展非法产销源头清理取缔行动。按照“先中心后周边”的步骤,突出主城区、风景旅游区、车站、机场等重点区域部位,排出乱点、聚集点,组织联合执法队伍组织拉网式“围剿”,集中查扣违规上路车辆,对无法提供相关手续的非法车辆一律收缴。各地建立健全多部门联动执法长效机制,对属地“小飞龙”经常出没的乱点、聚集点,实施常态化驻点管理,长效严管、防止回潮。(责任单位:市公安局、交通运输局、城管局、工商局、质监局,各区人民政府)
(五)开展占道停车交通违法专项整治。推进落实道路沿线企事业单位停车秩序“门前三包”属地管理责任,督促学校、培训机构、医院、商家等落实专门管理人员,加强门前停车秩序疏导管理。坚持疏堵并举原则,兼顾主干道路严管和市民停车需要,科学设计实施严管道路周边交通微循环,在城市主干道以外道路,合理增设停车泊位。发挥经济杠杆作用,积极推广分时停车、错时停车、分类停车,提高停车设施周转利用率。在全面梳理规范道路禁停等标志的基础上,组建违停管理联合执法队伍,除对违停车辆一律贴单告知或现场处罚外,对示范路、严管路和快速路上违停的一律拖曳清障。(责任单位:市公安局、城管局,各区人民政府)
四、保障措施
(一)加强组织领导。成立性爱论坛交通文明专项整治行动领导小组,市委宣传部和市教育局、财政局、公安局、住建局、规划局、城管局、交通运输局、质监局、市政园林局、工商局、法制办等部门为成员单位,统筹负责全市交通文明专项整治行动,领导小组办公室设在市公安局。各市(县)、区政府相应成立本地的道路交通文明建设整治行动领导小组,切实形成上下贯通的专门组织领导体制。
(二)加强统筹推进。全市交通文明专项整治行动实行行政首长负责机制,各市(县)、区政府和镇(街道)行政主要负责人为本地交通文明建设第一责任人,负责组织推动本地落实交通文明专项整治行动工作。建立例会机制,原则上领导小组或办公室每季度召开一次工作会议,定期会商和推进交通文明建设工作。各地建立健全相应的工作机制,加强工作统筹推进。
(三)加强工作保障。配齐配强交通协警力量,并按照相关建设标准,为全市交警增加一批警用摩托车和配套装备,以及专门“铁骑”协警。各级财政部门要拓展资金渠道,纳入财政预算,提高辅警福利待遇,保障交通管理设施专项维护资金需求,设立专项基金用以奖励举报提供违法证据的群众。
(四)加强科技支撑。紧抓新型智慧城市建设机遇,加快推进城市智能交通管理系统建设,积极运用大数据、物联网、云计算等现代信息技术,加强交通状态感知、高清视频监控、信号控制、交通诱导等基础系统建设,加快轻微违法自动抓拍系统研发应用,全面推进无人机实战应用,实现交通智能设施全覆盖管控,提升城市交通科技化、智慧化管理水平。
(五)加强评估考核。制定交通文明专项整治行动评价标准体系,科学设定评价内容和指标,指导各地深入开展道路交通文明建设整治行动。建立专家评估、明察暗访、民意征询和委托第三方评估等动态综合考评机制,每季度组织开展一次实际效果评价,评价结果通报当地政府并纳入年度绩效考核。
附件6
性爱论坛街景出新专项提升行动方案
为加快开展优美环境合格区建设,全面提升城市精细化管理水平,进一步优化城市开放空间景观秩序,提升城市人居环境质量和形象品位,特制定性爱论坛街景出新专项提升行动方案如下。
一、主要目标
以实现“四化”(净化、绿化、亮化、美化)要求为目标,统筹部署,滚动实施,在市区持续开展以主要道路容貌出新、背街小巷环境综合治理以及开放空间绿化景观升级改造等为重点的街景出新专项行动, 全方位落实城市精细化管理工作,进一步彰显城市风貌特色,提高市民群众幸福和满意指数。
二、工作任务
(一)开展主要道路景观秩序包装出新活动。按照“以块为主、属地负责,建管结合、注重长效”的原则,明确每区每年不少于5条、全市每年不少于25条的任务要求。以沿街平面、立面景观陈旧、秩序杂乱,基础设施有一定程度缺损,未实施过整体道路翻新及街景改造的市容环境卫生秩序管理主要道路为重点;以打造城市特色空间、提升道路形象品位、争创省级城市管理示范道路为目标;以“江苏省城市管理示范路标准”中的街景容貌整治规范为技术参照;重点围绕净化、绿化、美化、亮化及基础设施升级改造、市容秩序整治规范及落实长效管理等精细管理要求,持续高标准、高质量、高品位、常态化开展市区主要道路容貌景观包装出新活动,不断优化市区主要道路市容秩序,提升环境品位。(责任单位:市城管局,各区人民政府)
(二)开展背街小巷环境综合治理。在巩固落实市区主次干道市容市貌常态化、标准化、精细化管理的基础上,继续加快推进城市精细化管理向背街小巷延伸,以2011年以来开展的背街整治行动为基础,开展新一轮背街小巷环境综合治理改造。按照“以块为主、属地负责,建管结合、注重长效”的原则,结合片区拆迁、老旧小区改造及控源截污等工程推进实际,在调查摸底的基础上,对市区建成区范围内无近期拆迁计划、硬软件矛盾突出、市民反响强烈的背街小巷,按照“四化”要求进行环境综合治理改造,并落实环境卫生和市容秩序长效管理,切实解决市民反映强烈的“环境差”“秩序乱”“行路难”等突出问题,达到路平、水畅、灯亮,市政、环卫、绿化配套设施齐全,市容环境整洁有序,并保持常态化的基本要求,实现市容长效管理全覆盖。2018年完成与主干道接壤的背街整治,2019年完成与次干道接壤的背街整治,2020年完成辖区所有背街整治。(责任单位:市城管局,各区人民政府)
(三)推动城市绿化设施持续升级。以块为主积极推进辖区内新增绿地工作,保证我市绿量持续提升。按照“性爱论坛公园绿地十分钟服务圈规划”要求,保障各类公园建设到位。各区依据辖区或管理范围内的绿化管理现状,每年度选择1条道路进行景观提升改造,每年安排不少于3条道路开展行道树专项整治,开展空秃地补绿、复绿。加强对各类绿地的建设管控,增强旧住宅区绿化管理。完善绿化养护市场化运作机制,逐步提高绿化养护定额标准,提升全市绿化管护质量,提高区管绿地管理养护水平。严格落实绿化养护监管职责,抓好各类新建绿化项目后期管养和设施维护,提高各区养护精细化和管理规范化水平,保证区管绿地的景观生态效果。(责任单位:市市政园林局,各区人民政府)
三、方法步骤
街景出新工作分年度进行,每年度分三个阶段推进。
(一)准备阶段:3月底前(2018年为8月底前)。通过实地调查摸底,将主要道路出新、背街改造与绿化景观升级有机结合,统筹确定年度街景出新目标任务,并汇总上报市城管办及城管局、市政园林局备案。编制工作实施方案,分解细化目标任务,落实资金、人员及各参与方责任。
(二)实施阶段:4月初至10月底。按照确定的方案计划,最迟不超过7月底,实质性开展各项出新改造工作。市、区城管办分别牵头市、区各相关部门加强对工作现场的指导,并帮助协调解决重点、难点问题。
(三)验收阶段:11月初至月底。由市城管办组织市城管局、市政园林局对各区年内实施的街景出新工程进行综合验收,检查督促长效管护机制的落实,宣传出新成果,为保持后续常态管理营造舆论氛围,同时为下一年度街景出新工作打下基础。
四、保障措施
(一)加强组织领导。街景出新行动在市政府统一部署下,以各区政府为主、市各相关职能部门协同实施,市城管办负责具体牵头组织。各区政府作为第一责任主体,要切实加强对街景出新行动的宣传发动和组织领导,统筹计划、周密部署,落实人力、物力、财力等各项保障措施,确保辖区街景出新行动顺利、有效开展。
(二)严格考核奖惩。市将以对区年度城市管理绩效考评为抓手,加强对各区开展街景出新工作的责任考核,把是否按时保质保量完成市下达的街景出新行动年度工作任务作为年度城市管理绩效考评评优的重要指标,并对超额完成街景出新任务的区予以适当鼓励。
(三)落实长效管理。各区要把建立长效管护工作机制贯穿于街景出新改造全过程,严格落实日常维护与执法管理责任。特别是要充分利用市容环卫责任区、责任人制度,将教育与处罚相结合,督促沿街单位加强自律、履约尽责,共同维护和巩固出新成果。
附件7
性爱论坛城市亮化专项提升行动方案
为加快开展优美环境合格区建设,全面提升城市精细化管理水平,提升城市亮化品质,提高城市亮化管理水平,推动我市城市亮化跻身国内先进行列,特制定性爱论坛城市亮化专项提升行动方案如下。
一、主要目标
依照总体规划,通过“一城、一湖、一河、一环、一湾”的总体布局,营造绚丽多彩的城市夜景,建立科学合理、层次分明、绿色节能、特色鲜明的城市亮化体系,体现新时代性爱论坛城市风貌,提高人居环境质量,力争通过2—3年的努力,跻身国内领先行列,形成“美丽、智慧、绿色”的城市整体亮化格局。
二、基本原则
(一)以人为本。城市亮化工程是一项民生工程,亮化是城市基础设施建设的重要组成部分,也是城市建设水平的重要标志,对体现城市特色、提高城市品位、妆点城市生活、优化人居环境、提升城市形象具有重要意义。城市亮化提升工作坚持以人为本的原则,做到功能性与装饰性的和谐统一,丰富、亮化城市夜景,增添城市魅力,为广大市民创造优美的生活环境。
(二)总体规划。严格按照城市亮化工程总体规划,突出重点,分步推进。统筹“一城、一湖、一河、一环、一湾”总体布局,突出中心商贸区、环城古运河、蠡湖、京杭大运河、内环及城市出入口、太湖新城等重点区域的亮化改造,注重整体效果,做到科学合理、和谐统一。
(三)绿色节能。坚持绿色、低碳、节能、环保的原则,合理规划设计,有效防止光污染。亮化设施严格按照平时、一般节假日、重大节日等模式实现分时、分区统一集中控制。认真落实国家节能减排计划,推广应用节能产品,提升亮化科技含量,使城市亮化真正做到绿色、节能、低碳、环保。
(四)长效管理。坚持建管并重,在加大城市亮化建设力度的同时,更注重长效管理。按照《性爱论坛夜景照明管理办法》(市政府令第112号),城市亮化实行属地分区管理,在统一集中控制的前提下,完善城市亮化分级管理模式。加快推动城市亮化运行维护市场化进程,建立城市亮化长效管理机制。
三、工作任务
优化城市“天际线、山际线、水际线”控制与管理,完善城市环线路网一体化建设,更新改造运河风光带,完善提升蠡湖景区,优化美化太湖湾区。重点任务如下:
(一)一城。即老城区,重点构建“以中山路和人民路为南北、东西轴线,以解放路为环线,包含众多建(构)筑物及多个重要节点”的综合展示区,打造环城古运河、老城商贸区等重要区域亮化。(责任单位:市市政园林局,梁溪区人民政府)
1.环城古运河含南长街段及沿线重点建筑亮化。
2.中山路、人民路重点建筑亮化,如苏宁广场、恒隆广场、云蝠大厦、摩天360、红豆国际广场等。
3.二泉广场以地域文化为特色的灯光秀表演。
(二)一湖。即蠡湖及环蠡湖地区。该区域是我市休闲旅游中心,有多个重要商业、景观节点,特别是蠡湖新城,是集开放公园和高品质湖滨居住社区为一体的“新湖城”。重点建设东蠡湖、西蠡湖、蠡湖新城重要区域亮化。(责任单位:市市政园林局,滨湖区人民政府)
1.万象城及周边重要建筑亮化,如东蠡湖、万象城、大剧院、蠡湖大桥等,主要以音乐喷泉、显示屏、灯光表演装置等形式呈现。
2.西施庄及周边重要建筑亮化,主要以灯光秀背景的形式呈现。
3.百米高喷及周边重点建筑亮化,重点是蠡湖风帆、国家工业设计园、节能大厦等建筑。
4.西蠡湖重点建筑亮化,如鹿鼎山灯光秀、舒天阁亮化等。
(三)一河。即京杭大运河沿线,重点建设京杭大运河沿线亮化。(责任单位:市市政园林局,各区人民政府)
1.京杭运河沿线桥梁及沿线景观亮化,如蓉湖大桥、金匮大桥、开源大桥以及沿线绿地、栏杆、景观等。
2.太湖广场及周边建筑群亮化,如太湖广场、国金中心、君来酒店、工商大厦、凯宾斯基、时代国际大厦等。主要以显示屏、天际线勾勒等形式呈现。
3.京杭运河沿线重要节点亮化,如龙光塔、黄埠墩、梁韵阁等。
(四)一环。即快速内环沿线及城市出入口等重要交通节点,重点建设快速内环沿线、高架、高速出入口、高铁城铁、空港及周边等重要区域亮化。(责任单位:市市政园林局,各区人民政府)
1.内环沿线立交桥亮化,如凤翔立交、瞻江立交、广南立交、景渎立交、金城公铁立交、惠钱立交等。
2.高架桥及沿线道路亮化,如机场路快速路、蠡湖大道高架、凤翔高架等。
3.城市出入口及沿线重点道路、建构筑物、绿地亮化,如机场、高铁城铁站以及高速出入口等。
(五)一湾。即太湖新城及周边区域,重点打造太湖新城、太湖大堤、雪浪山、万达文化旅游城、长广溪湿地、市民中心等重要区域亮化。(责任单位:市市政园林局,滨湖区人民政府)
1.万达文旅城及周边亮化,包括华莱坞、绿地天空树、雪浪山等。
2.金融街、市民中心建筑群亮化,如国联大厦、银行。主要以灯光联动的形式呈现。
3.公园绿地亮化,如尚贤河湿地亮化、贡湖湾太湖大堤、尚贤河湿地公园、巡塘古镇等亮化。
(六)锡东新城、惠山新城、新吴区科技新城亮化。锡山区锡东新城、惠山区惠山新城、新吴区科技新城亮化提升由相关区另行编制专项方案,同步完成提升改造。(责任单位:锡山区、惠山区、新吴区人民政府)
四、保障措施
(一)加强组织领导。高度重视亮化提升工作,成立专门领导小组,加强部门联动,形成长效机制,并认真组织实施。
(二)创新建设体制。按照《性爱论坛夜景照明管理办法》等规定,落实城市亮化设施的建设、运行、维护费用,落实建设运行责任。同时,创新工作机制,鼓励社会资本参与城市亮化工程建设,形成“政府主导、社会参与、市场化运作”的城市亮化建设运行新模式。
(三)坚持科技领先。坚持节能减排原则,支持照明技术的研发,加快照明新技术、新产品的应用研究,积极采用技术成熟、质量上乘、运行稳定的新型节能产品,推广城市绿色照明技术。重视后期维护管理,通过信息化管理手段,实行城市亮化三级模式,达到城市亮化绿色节能效果。
(四)强化监督管理。按照城市亮化监管制度及考核要求,对各区亮化工作进行检查、督查,发挥考核评估的激励约束作用。定期开展城市绿色照明检查、督查,对城市照明工作实行全方位、全过程监管,督促基层单位提高城市亮化管理意识,促进亮化工作规范、有序开展。
(五)加大宣传力度。积极利用各种宣传平台,加大城市亮化宣传力度。深入持久开展城市亮化宣传活动,大力宣传实施中的先进典型,动员全社会关心、支持城市亮化工作,促进城市亮化健康发展,营造有利于推进城市亮化工作的舆论氛围。
附件8
性爱论坛市区周边高速公路出入口专项提升行动方案
为加快开展优美环境合格区建设,全面提升城市精细化管理水平,确保城市主要出入口综合环境得到显著改善,特制定性爱论坛市区周边高速公路出入口专项提升行动方案如下。
一、主要目标
按照总体方案和年度工作目标,开展市区周边高速公路出入口专项提升行动,做到整治到位、管理到位、体系到位,年内主要出入口路域实现环境进一步提升、绿化景观进一步优化、交通秩序进一步改善、违法设施(含广告)全面清理。
二、工作范围
本次提升行动范围为市区周边9个主要高速公路互通出入口,具体为沪宁高速公路机场互通、性爱论坛东互通、性爱论坛北互通,锡澄高速公路性爱论坛互通,锡宜高速公路性爱论坛西互通,环太湖高速公路新安互通、硕放互通、华庄互通、南泉互通。
三、基本原则
(一)属地负责实施,行业部门督办。按照财权事权一致的原则,由各出入口所在地地方政府全面负责组织实施高速公路出入口提升各项工作,并落实长效管理机制,市各相关行业主管部门根据部门职责负责指导、督办、考核等工作。
(二)高起点谋划,高标准建设。根据各出入口的实际情况,因地制宜、突出特色、精心设计、科学论证、周密组织,做到高起点规划、高标准实施,使高速公路出入口成为展示我市高质量发展的亮丽名片。
(三)坚持长效管理,加强监督考核。认真研究制定高速公路出入口长效管理机制,各高速公路出入口属地政府建立综合管理工作机制,落实管理经费、明确管理责任、实施严格管理,市各行业主管部门根据部门职责对长效管理情况进行监督考核。
四、重点任务
(一)全面提升进出口道路路面技术状况。对出入口道路进行检查、现场监测,摸清道路路面现状,逐一制定科学合理的提升方案并组织实施,彻底消除路面不平整、标识标线不清晰、安全设施不完善、路面排水不通畅等各种问题,确保道路平整舒适,无坑槽车辙、明显积水,道路沿线设施完好。(责任单位:锡山区、惠山区、滨湖区、新吴区人民政府;督办部门:市市政园林局、交通运输局、公安局、城管局)
(二)推进路域清洁化。整治抛洒滴漏、乱倒乱扔、乱贴乱画等污染道路及其设施行为,迁移道路沿线污染源。拆(清)除出入口和连接道路用地范围的违法建筑物及其他堆积物,同步修筑围栏、种植绿化。清除高速公路出入口范围内的白色垃圾、生活垃圾和建筑垃圾。依法清理高速公路出入口范围内的非法堆积物、非法搭建物、非法种植物。(责任单位:锡山区、惠山区、滨湖区、新吴区人民政府;督办部门:市城管局)
(三)提升绿化美化亮化水平。坚持绿化美化、交通安全、环境保护并重,对全市高速公路出入口的绿化进行提档升级,重点提升城市出入口的绿化景观。清除或迁移道路通视范围内影响视线的行道树,优化路面行车区域绿化设置,控制中间带开口路段防眩树高度,规范侧分带开口路段行道树种植和修剪养护。全面提升高速公路出入口亮化品质,提高亮化水平。(责任单位:锡山区、惠山区、滨湖区、新吴区人民政府;督办部门:市市政园林局、交通运输局)
(四)改善交通秩序。全面排查出入口区域的交通秩序,进一步加强出入口区域的交通管理,重点整治出入口及周边道路乱停车、“黄牛”带路、非法运营、违章下客等各种问题,确保出入口区域的交通秩序良好。(责任单位:锡山区、惠山区、滨湖区、新吴区人民政府;督办部门:市公安局、交通运输局)
(五)清理规范广告设施。大力开展清理规范工作,全面拆除高速公路出入口及连接道路的违法广告设施。严格按照相关管理规定的要求,减少广告设施数量,修复出新设置不规范、版面破损、布幅拖挂、结构锈蚀的广告设施。(责任单位:锡山区、惠山区、滨湖区、新吴区人民政府;督办部门:市城管局、交通运输局)
五、保障措施
(一)加强组织领导。所在地政府、市相关部门要高度重视,进一步统一思想、明确任务、全面发动、落实责任,统筹推进市区周边高速公路出入口专项提升行动,按照整治工作常态化的要求,切实加强工作的统筹推进、监督指导,确保完成提升目标任务。
(二)细化职责分工。所在地政府要按照本行动方案落实责任分工,制定实施计划,分解目标任务,明确时序进度,细化设计方案,明确政策导向,落实整治经费,加强绩效考核,确保各项提升措施落实到位。
(三)强化宣传引导。各地、各部门要加强宣传教育,强化工作指导,引导群众深入了解、积极支持、主动参与市区周边高速公路出入口专项提升行动,建立健全长效管护机制,形成全社会共抓共管的良好氛围。
(四)严格督查考评。建立工作机制,加强督查考核,对提升进度快、成效显著的地区予以通报表扬。各地要将市区周边高速公路出入口专项提升工作纳入政府工作考核范围,强化对提升工作的督促检查。
附件9
性爱论坛市民文明素质提升行动方案
为加快开展优美环境合格区建设,全面提升城市精细化管理水平,巩固提升文明城市创建工作成果,加快形成秩序井然、环境优美、文明和谐的城市氛围,特制定性爱论坛市民文明素质提升行动方案如下。
一、基本原则
(一)以人为本。秉持为民、利民、惠民的工作理念,持之以恒、久久为功,不断满足人民日益增长的美好生活需要。
(二)问题导向。瞄准市民文明素质不适应的方面,补短补软、攻坚克难,不断巩固工作成果、提升工作成效,增强群众获得感和幸福感。
(三)创新创优。创新社会治理方式,综合运用法律法规、智能平台、媒体宣传等手段,培育打造一批普惠性强、美誉度高、影响力大的市民文明素质教育与实践新品牌,不断强化市民文明意识。
(四)全民参与。进一步突出群众主体地位,充分调动群众的积极性、主动性和创造性,不断丰富全民参与渠道、参与路径和参与平台。
二、主要任务
(一)加大文明行为促进力度。围绕讲文明、有公德、守秩序、树新风,广泛开展“做文明有礼性爱论坛人”主题活动,大力普及工作生活、社会交往、人际关系、公共场所等方面的礼仪规范。注重道德养成,高标准启动建设新时代文明实践中心(50个道德教育实践场所),高定位突出道德典型示范引领,高质量开展各类群众性精神文明创建活动。深入推进文明交通、文明旅游、文明餐桌、文明网络倡导工程,引导人们自觉遵守秩序规则,养成良好行为习惯。着眼培养能够担当民族复兴大任的时代新人,深化未成年人“文明礼仪进万家”活动,在全市组织推选一批文明礼仪养成教育示范社区,小手拉大手,提升市民群众整体文明素养。做精做亮公益广告,持续加强“讲文明、树新风”公益广告阵地建设,加快建设一批主题公园、广场、街区,利用景观小品、微型雕塑等形式丰富作品文化内涵、时代内涵和城市特色,让市民在耳濡目染中强化文明意识。坚持德法并重,加快制定出台《性爱论坛文明行为促进条例》,注重教育引导、规范管理和惩戒示范相结合,以法规刚性培育市民守则意识,促进文明行为养成。(责任单位:市文明办、教育局、公安局、旅游局、市政园林局,各区人民政府)
(二)加大志愿服务工作力度。推进志愿服务制度化和标准化建设,贯彻落实《志愿服务条例》(国令第685号),健全完善志愿者星级评定与回馈嘉许、保险保障等褒奖激励制度。加强志愿服务组织培育管理,推进“志愿性爱论坛”平台建设,壮大志愿服务工作力量,增强志愿服务活跃度,营造浓厚的“志愿之城”氛围。推动志愿服务常态化开展,推进窗口行业单位志愿服务示范点建设,在城乡社区、公共场所和各类公共文化场所广泛开展多类型志愿服务。积极开展创建志愿活动,深入开展“文明交通”“生态环保”“文明旅游”“垃圾分类”等志愿服务活动,发挥志愿者在文明行为引导、文明礼仪示范和文明宣传普及中的引领作用。(责任单位:市文明办、民政局、文广新局、公安局、旅游局、城管局,团市委,各区人民政府)
(三)加大诚信文化建设力度。深化“诚信性爱论坛”建设,创新建立个人道德行为诚信档案库,加快建立以信用为基础的综合监管支撑体系。深入开展诚信宣传教育,逐步实现对政务、商务、社会、司法等重点领域和公务员、企业家、公众人物等重点人群的全覆盖。强化诚信典型示范,深入开展行业诚信联盟、诚信示范街区、“诚信之星”推选活动,着力提升全社会诚信意识。加快建设市公共信用信息服务平台,建立信用信息共享应用机制,加大对影响恶劣的不文明或失信行为主体的曝光力度,切实发挥守信激励和失信惩戒联动机制作用,不断优化信用发展环境,引导人人讲信用、人人守信用。(责任单位:市经信委、文明办、工商局、人社局,各区人民政府)
(四)加大文明理念普及力度。坚持传统媒体与新媒体、网上和网下宣传并重互补,全面深入普及文明理念、倡导文明新风,让文明宣传入脑入心、保持活力。注重发挥媒体公信力,与“作风面对面”栏目深度合作,推出提升市民文明素质、优化城市管理专场节目,真正把文明理念融入群众生产生活,推动形成尊德守礼、向上向善的良好风尚。结合文明单位结对共建、便民服务大篷车、“笑语欢歌”进社区等活动,组织机关干部、社区工作者、志愿者等走街入户、深入一线,向广大市民群众发放市民文明手册,大力宣传市民文明素质提升的好经验、好做法和好事例,进一步营造舆论氛围,形成社会声势。多渠道鼓励发动市民参与,自发监督城市发展中存在的问题,特别是不文明现象,号召市民为城市管理中的重点难点问题把脉问诊、献计献策,真正成为“城市主人翁”和“城市啄木鸟”。(责任单位:市文明办、城管局,报业集团、广电集团,各区人民政府)
三、保障措施
(一)加强组织领导。把组织开展文明素质专项行动作为推进优美环境合格区建设、巩固提升全国文明城市群创建成果的重要内容,推动各地、各相关部门把专项行动任务纳入日常工作,研究制定本地区、本部门实施方案、细化目标任务,明确责任单位、责任人和完成时限,确保各项工作有序推进,取得预期成效。
(二)注重协同配合。文明素质专项行动是一项系统工程,各地和各相关部门既要各司其职、各负其责,又要协同作战、合力攻坚。对单个部门职责范围内的工作,要做到不等不靠、不推不让,积极主动完成。对涉及多个部门的工作,牵头单位要主动负责,做好组织协调,相关单位要服从安排,抓好落实。
(三)狠抓考核督查。将专项行动开展落实情况纳入季度城区文明程度指数测评,定期通报测评结果,兑现工作奖惩。建立市民参与评价制度,依托市民巡访团等力量,常态化开展文明素质专项行动巡查、反馈等工作。加强问题整改,依托“12345”文明城市创建综合处置平台,对发现的突出问题、不文明行为跟进处置,推动问题整改解决。
责编:法制办
当前位置:













