发布时间:2020年03月30日 文字大小: [ 大 中 小 ] 浏览次数:
| 文号 | 锡政办发〔2019〕58号 |
|---|---|
| 制发机关 | 性爱论坛办公室 |
| 成文日期 | 2019-10-10 16:10:32 |
| 文件状态 | 执行中 |
市政府办公室关于进一步加强城市户外广告
设施规范管理的实施意见
锡政办发〔2019〕58号
各市(县)、区人民政府,市各委办局,市各直属单位:
2019年6月,我市被住房城乡建设部列为全国9个规范城市户外广告设施管理工作试点城市之一。根据《住房和城乡建设部关于开展规范城市户外广告设施管理工作试点的函》(建督函〔2019〕101号)和《市政府关于开展优美环境合格区建设全面提升城市精细化管理水平的实施意见》(锡政发〔2018〕35号)要求,为进一步美化城市形象,净化城市环境,提升城市精细化管理水平和城市品位,提高户外广告管理水平,制定如下实施意见。
一、总体要求
深入贯彻落实习近平总书记关于住房和城乡建设工作的重要批示精神,结合推进城市精细化管理,遵循“规范、安全、美观、减量”原则,在全市范围开展规范户外广告设施管理试点工作,建设“规范户外广告设施管理优秀单元”,形成“科学规划、强力整治、市场运作、长效管理”的特色管理模式,为建设“强富美高”新性爱论坛提供保障。
二、重点内容
(一)完善规划体系(2019年9月—10月)
根据《性爱论坛区户外广告阵地(设施)设置规划》,完成《店招标牌设施设置规划》;有机融合历史、文化、时代特征、地方特色等因素,编制市(县)、区区域性户外广告设施设置规划;制定城市重点区域专项户外广告设置详规;形成“市级总规+区级详规+重点区域专项规划”多规一体的“金字塔”式城市户外广告规划体系。(责任部门:各市〔县〕、区人民政府,市城管局、市公安局、市自然资源规划局、市市政园林局)
(二)开展违法整治(2019年11月—12月)
依法拆除未经许可擅自设置的、无主的、不符合城市户外广告规划体系要求的、存在安全隐患的以及影响市容市貌的城市户外广告设施和店招标牌。2019年底,确保市区范围内无25米以上楼顶标牌,违法违规户外广告和店招标牌清理工作得到有效治理。整治过程中,收集整治前、后图像对比资料,实时报送违法户外广告设施整治动态信息,形成整治纪实。(责任部门:各市〔县〕、区人民政府,市城管局)
(三)推进规划落地(2020年1月—4月)
依托“市级总规+区级详规+重点区域专项规划”城市户外广告规划体系,组织开展户外广告设施规范管理创优提升活动,统筹安排人力、财力、物力,有序、合规推进规划落地,在全面建设“规范户外广告设施管理优秀单元”的基础上,重点打造户外广告规范管理优秀试点项目(道路和区域)。按职责分工加强户外广告设施安全生产行业监管。(责任部门:各市〔县〕、区人民政府,市城管局、市自然资源规划局、市市政园林局、市应急管理局)
(四)落实长效措施(2019年9月—2020年6月)
依据自身特点,立足长效,边整治、边总结,形成一批可复制、可推广的户外广告设施管理经验,以点串线、以线带面提升城市户外广告规范管理工作的系统性、整体性和协调性。运用社会信用管理手段,严厉惩戒户外广告失信行为,促进行业自律。创新探索管理方式,通过开展店招标牌设计制作大赛等形式,引导社会各界人士广泛参与,打造店招标牌设施设置品牌。推广户外广告设施制作新材质,引进新工艺,鼓励以“贴膜屏”取代“电子屏”,减少光污染和设施安全隐患。(责任部门:各市〔县〕、区人民政府,各相关部门)
(五)推广优秀成果(2020年6月)
选择3条道路(长度不少于1公里)、2个商业综合体作为带动型、先导型、特色型性爱论坛户外广告优秀试点项目,向住房城乡建设部推荐,参加全国评比,试点经验向全市推广。(责任部门:各市〔县〕、区人民政府,各相关部门)
三、保障措施
(一)加强领导,统筹推进。成立由市政府分管市长任组长的市规范城市户外广告设施管理试点工作领导小组,成员单位包括各市(县)区人民政府,市委宣传部,市公安局、市财政局、市人力资源社会保障局、市自然资源规划局、市市政园林局、市城管局、市交通运输局、市应急管理局、市市场监管局,领导小组办公室设在市城管局。各市(县)、区成立工作小组,制定实施细则,加强组织协调,严格监督检查和考核奖惩,研究、解决试点工作遇到的具体问题。2019年10月起,各市(县)、区于每月25日前向领导小组办公室报送户外广告管理工作进展。
(二)科技支撑,提高效率。依托市数字监督指挥信息平台,借助视频监控采集设施,利用信息化手段自动识别违规违法户外广告设施,织密城市户外广告设施“信息网”。建立报警推送、立案交办、整改处置、复查监督的快速反应体系。提高户外广告管理信息化管理平台使用效率,充分发挥规划定点、行政许可、拍卖出让市场化运作、违规广告排查及违法广告日常巡查信息等功能。
(三)安全防范,加强监管。依据江苏省《城镇户外广告和店招标牌设施设置技术规范》规定,各级各部门督促全市各类户外广告设施(含立地、墙面及楼顶店招标牌)产权主开展安全监测和自查,按照各自职能做好户外广告设施安全隐患排查,落实安全鉴定部门开展重点抽查,切实加强监管和执法,把安全防范工作落到实处。
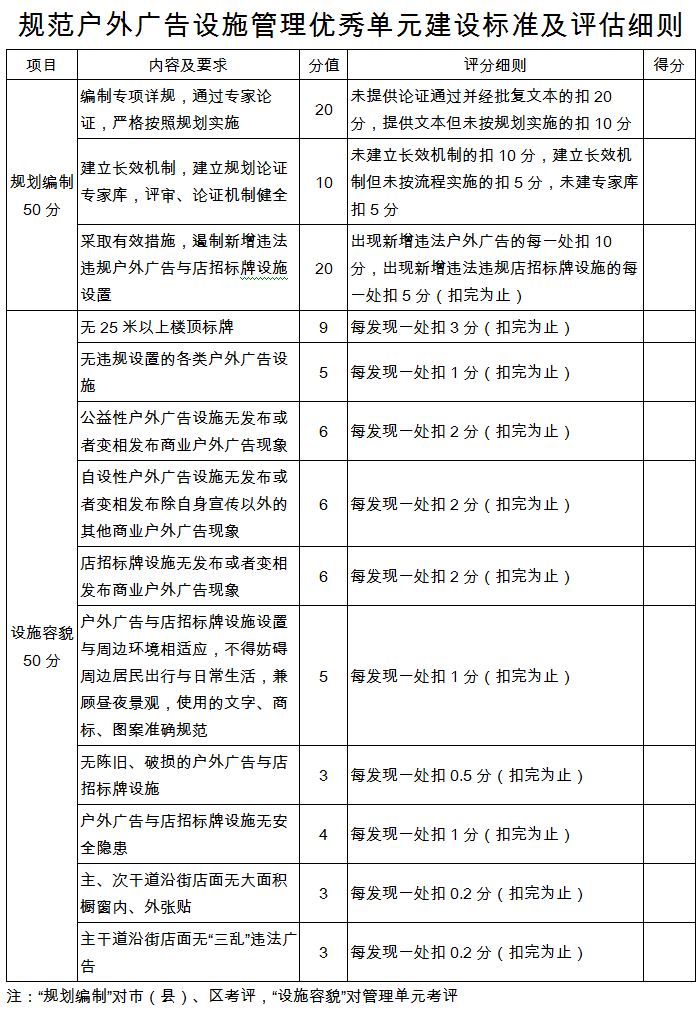
(四)加大投入,兑现奖惩。将规范户外广告设施管理试点工作和“规范户外广告设施管理优秀单元”建设情况(建设标准及评估细则详见附件)列入优美环境合格区验收和年度城市精细化管理考核体系。对被命名为“规范户外广告设施管理优秀单元”和推荐至住房城乡建设部参选的优秀项目予以奖补或加分。
(五)强化宣传,注重引导。加强户外大型电子屏和移动电视公益广告宣传,制作户外广告和店招标牌设置管理宣传片,全面展示性爱论坛户外广告设施规范管理的工作成效。坚持共谋、共建、共管、共评、共享,充分利用影响力强的媒体,广泛宣传试点工作,提高社会知晓度,形成政府统一领导、各部门各司其职、全社会共同参与的良好氛围。
附件:规范户外广告设施管理优秀单元建设标准及评估细则
性爱论坛办公室
2019年10月10日
附件

责编:司法局
当前位置:













