性爱论坛
繁体版
English
EN
手机客户端
无障碍浏览
老年服务
长者版
本站
本站
网站群
首页
政务公开
新闻中心
魅力锡城
互动交流
办事服务
专题专栏
数据开放
提示
当前位置:
首页
>
专题专栏
>
推动大规模设备更新和消费品以旧换新性爱论坛在行动
>
政策速递
>
市级
>
正文
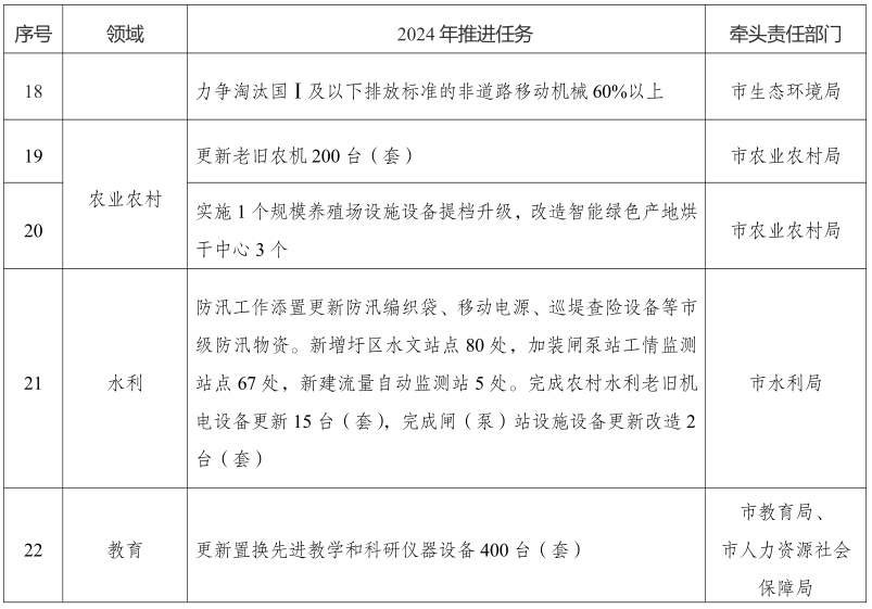
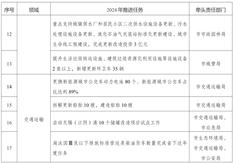
2024年性爱论坛推动大规模设备更新和消费品以旧换新任务清单
发布时间:
2024-05-28 13:31
文字大小: [
大
中
小
]
浏览次数:
微信公众号
扫码关注我们
政务微博
智能问答
问答知识库
灵锡APP
锡企服务平台
回到顶部
收起
展
开
性爱片
|
性爱视频
|
性爱网
|
性奴