文字大小: [ 大 中 小 ] 浏览次数:
| 信息索引号 | 014006438/2024-07712 | 生成日期 | 2024-12-25 | 公开日期 | 2024-12-25 |
| 发布机构 | 性爱论坛 | 附件下载 | — — | ||
| 内容概述 | 性爱论坛税务政策问答 | ||||
1.单位、个体经营纳税人篇
在市场监管部门办理登记后,如何进行税务开户?
目前税务部门提供新办智能开业服务,如已在市场监督管理部门办理了设立登记,税务系统自动获取感知市场监督管理部门开业数据,您通过登录全国统一规范电子税务局(https://etax.jiangsu.chinatax.gov.cn:8443/,以下简称新电子税局)对相关信息进行确认,并按照实际情况和系统提示办理新办事项套餐即可。如不符合新办智能开业条件,法人或财务负责人以“自然人业务”身份登录新电子税局,按照一般开业流程办理。
为便于今后办理税费服务事项,建议尽早进行实名认证,个体工商户业主、企业法人、财务负责人、办税人员、开票人员及代理人员通过新电子税局、新电子税局APP的“用户注册(自然人业务)”模块,完成实名注册,并与企业绑定关联关系。
您还可阅读《开业第一课》电子书详细学习新办纳税人的涉税事项及办理流程:
https://cdn.jiangsu.chinatax.gov.cn/etax/u/nsrxt/www/nsrxtkydyk/index.html
当前有哪些税费优惠政策?

近年来,党中央、国务院决策实施了一系列税费优惠政策,在纾解企业困难、稳住宏观经济大盘、促进高质量发展等方面发挥了关键性作用。为方便市场主体及时了解适用税费优惠政策,税务部门对税费优惠政策进行了梳理,形成了支持制造业发展主要税费优惠政策指引、2023年延续优化创新实施的税费优惠政策指引、支持小微企业和个体工商户发展税费优惠政策指引等一系列政策指引,您可登录国家税务总局官方网站,点击“政策法规—政策指引”,按需获取相关指引。
下面列举部分常用的税费优惠政策内容:
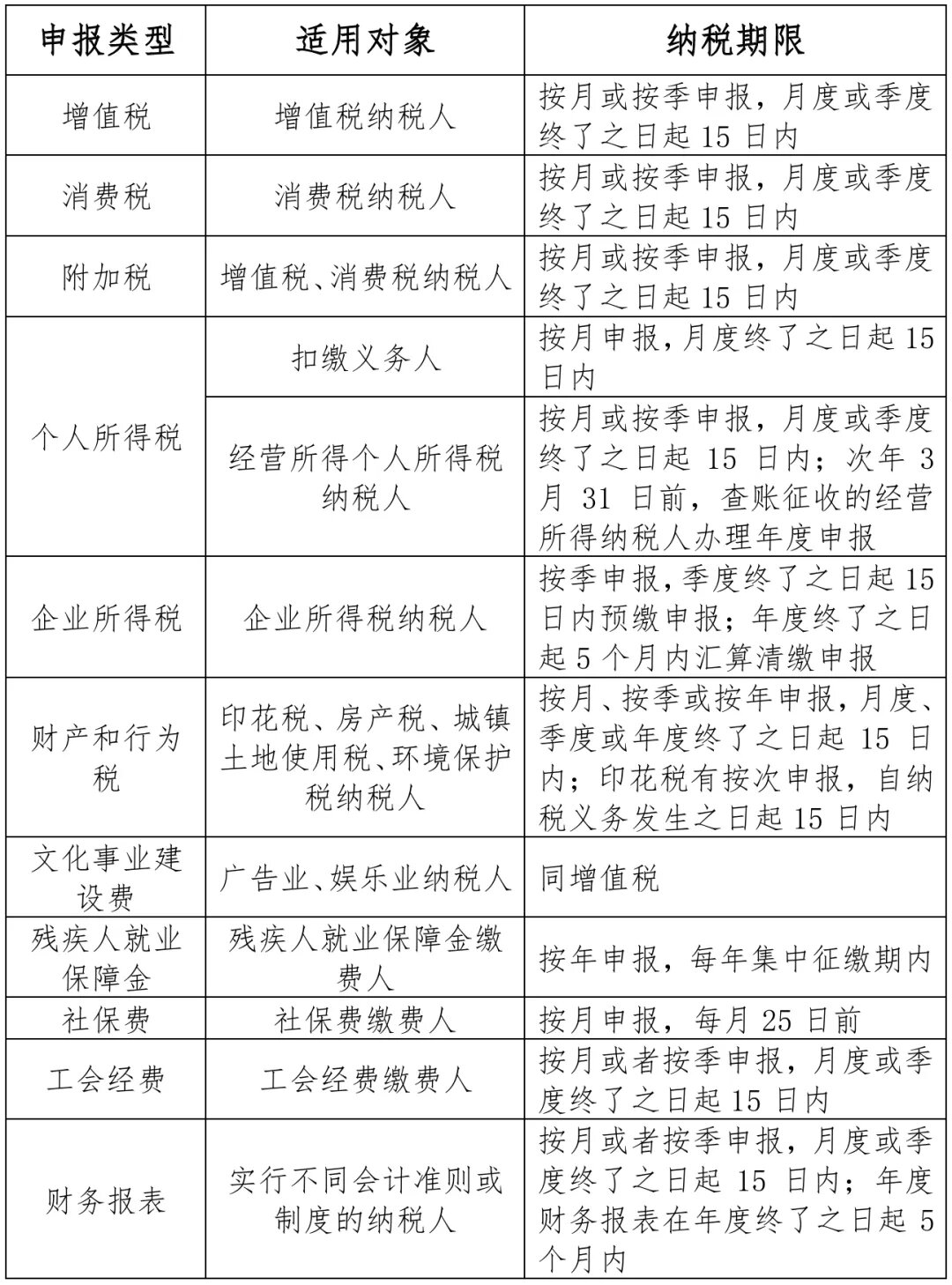
日常申报的税费种类主要有哪些?纳税期限的一般规定是什么?
常见税(费)种类型及申报期限如下:

注:申报期最后一日是法定休假日的,以休假日期满的次日为期限的最后一日;在期限内有连续3日以上法定休假日的,按休假日天数顺延(社保费除外)。
您也可登录国家税务总局官方网站,点击“纳税服务—我要办—办税日历”,查看当期申报期限。
企业开办后,如需开具发票应如何操作?
根据《国家税务总局关于推广应用全面数字化电子发票的公告》(2024年第11号),2024年12月1日起,在全国正式推广应用全面数字化电子发票。符合条件的新办纳税人,基本实现“开业即可开票”,您可登录全国统一规范电子税务局,使用其集成的电子发票服务平台上的“发票业务”功能,即可进行发票开具、交付、查验以及用途勾选等系列操作,享受一站式服务。
更为详细的流程可查看:
https://etax.jiangsu.chinatax.gov.cn/taxpayer/beforeIndex/latestXbkyDetails.do?id=6023
日常工作中如果有税费政策、操作问题的,有哪些咨询渠道?
途径一:征纳互动服务——电子税务局
完成实名认证后,登录新电子税局,点击“征纳互动”飘窗开启线上咨询交流(法定工作时间)。
途径二:纳税缴费服务热线——12366
电话拨打(0510)12366,“7×24”小时全天候提供全税费种政策咨询解答、办税服务指南、涉税举报、监督投诉等服务。
途径三:智能掌上问答——“性爱论坛税务”微信公众号
进入“性爱论坛税务”微信公众号,点击下方菜单栏“微互动”-“在线咨询”,由AI机器人提供全时空、全天候、全税费种政策和流程问答。
途径四:实地到厅咨询——各办税服务厅(点)
可就近到各办税服务厅(点)办理税费业务、进行争议化解、请求涉税援助等(法定工作时间)。
性爱论坛办税地图:
https://mp.weixin.qq.com/s/EMMs60QnuS8O8CEtxG5PaQ
2.自然人纳税人篇
个人所得税专项附加扣除项目有哪些?当前的扣除标准是多少?
政策原文:
(1)《国务院关于印发个人所得税专项附加扣除暂行办法的通知》(国发〔2018〕41号):
https://mp.weixin.qq.com/s/9olhr150oDcqiUcOGvJWbQ
(2)《国务院关于设立3岁以下婴幼儿照护个人所得税专项附加扣除的通知》(国发〔2022〕8号):
https://mp.weixin.qq.com/s/exKUbYyUc2l2Unf0ZRBzFA
(3)《国务院关于提高个人所得税有关专项附加扣除标准的通知》(国发〔2023〕13号):
https://mp.weixin.qq.com/s/4uIhk05KEE8SRqna93l42w
最近个人购房有什么税费新政?
根据《财政部 税务总局 住房城乡建设部关于促进房地产市场平稳健康发展有关税收政策的公告》(2024年第16号)规定,契税新政具体优惠政策为:
(一)对个人购买家庭唯一住房(家庭成员范围包括购房人、配偶以及未成年子女,下同),面积为140平方米及以下的,减按1%的税率征收契税;面积为140平方米以上的,减按1.5%的税率征收契税。
(二)对个人购买家庭第二套住房,面积为140平方米及以下的,减按1%的税率征收契税;面积为140平方米以上的,减按2%的税率征收契税。
该政策自2024年12月1日起执行,2024年12月1日前购买住房但于12月1日后申报缴纳契税的,可按照新政享受契税优惠。
今年灵活就业人员养老保险和城乡居民养老、医疗两险的缴费时间截止到什么时候?如何办理?

个人购买车辆目前有哪些税费优惠政策,可以通过哪些途径缴纳车购税?
对购置日期在2024年1月1日至2025年12月31日期间的新能源汽车免征车辆购置税,其中,每辆新能源乘用车免税额不超过3万元;对购置日期在2026年1月1日至2027年12月31日期间的新能源汽车减半征收车辆购置税,其中,每辆新能源乘用车减税额不超过1.5万元。
个人可以通过新电子税务局APP、电子税务局自然人业务、办税服务大厅多种渠道申报缴纳车购税。
政策原文:
《财政部 税务总局 工业和信息化部关于延续和优化新能源汽车车辆购置税减免政策的公告》(2023年第10号):
https://mp.weixin.qq.com/s/pUKICiy5nTqoxmFhZ-3T0Q
个人因出租住房等业务想要代开增值税发票,是否有网上办理途径?
途径一:新电子税局
(1)登录新电子税局后,点击【我要办税】-【发票使用】-【代开增值税发票】功能菜单,按照系统提示进行二次认证,点击确认进行人脸识别。
(2)点击选择代开服务类型,或【申请代开】,进入代开申请页面,按提示录入相关信息进行发票代开。
详细步骤:
https://mp.weixin.qq.com/s/4OTH5xpnIuEaatiJs9BTRA
途径二:新电子税务局APP
(1)下载安装“电子税务局”APP,注册并登录。
(2)点击【办&查】-【发票使用】-【代开增值税发票】功能菜单,按提示录入相关信息进行发票代开。
详细步骤:
https://mp.weixin.qq.com/s/GsmMIlO3fDv3TG99uU85Ew
来源:性爱论坛
当前位置:













